Review: It's About You
Alternatively: see the whole Tree in a new window as you read this.
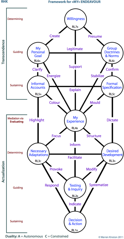
, considered in the most general terms, and emphasizing «» (i.e. «you» in the first person, not «you as an onlooker») can be mapped as a THEE Tree. Let's move to «you» in this review.
The conception of an endeavour that you develop, occurs in a transcendent state which is largely under your control.
See:
The execution that you must embrace, enables actualization. This demands that you put in a great deal of effort. You are constantly required to make thoughtful judgements about matters where full knowledge and certainty is impossible.
See:
These two halves are joined by two Channels that seem to bypass you.
See:
However, it is evident that you retain considerable control over how and what you Highlight and what happens in the DictateChannel. It is your endeavour after all. So you must be prepared and determined to Mould and Colour and Focus and Structure those four problematic Centres until you are satisfied. To do so, you will need to explain and get explained aspects of the endeavour, so that you understand what is going on. Facilitation of progress is needed, by ensuring adaptations and planned changes interrelate, or your endeavour will lose its way.
If you fail too often in using these Channels, then the Channel determining within the transcendental realm will progressively weaken.
See:
This is not necessarily a bad thing.
Time eats Life.
Everything is born, grows, ripens, ages, withers and dies.
Suddenly or slowly, after success or failure, you will say to yourself 'the time has come" or "enough is enough". And you will quit, get out, stop or bring your endeavour to an end. Once transcendental support is lost, it is difficult to regain it, and near-impossible to operate without it.
Great! You are now ready to start something new.
So start dreaming.
See the whole Tree in a new window.
Taken Centre by Centre and Channel by Channel, the Tree is rather simple. And it is the way you function when you are at your best. If nothing ever becomes very important for you, then this map may not apply. Even then, it may still be useful to understand and support others who do get deeply committed.
A is not a task or project that can be implemented, or handled instrumentally. It is a living venture, and if it is central in your life, it is better viewed as an adventure. It has a beginning, a middle and an end. Any adventure is unpredictable—you can and should depend on that—but, as this framework indicates, much can be created and directed.
- Turn to an overview of how this map was developed.
- See latest findings about functioning within «reality».
- Look at a few interesting pictures.
- Go to the transition to the next .
Originally posted : 24-Aug-2011