Alternative Arenas

Warning

There are so many situations where we are aware of the need to fit in. Perhaps these 7 Arenas are not exhaustive. Or perhaps the labelling of the Arenas is in error and the analysis has been forced to fit taxonomic principles.

This topic needs much more investigation and all findings should be considered provisional. That is why the section is shown with a grey background indicating it must be viewed as a provisional draft.

Social Events

Analysis

Social events which are closely associated with a group that is important to you appear to activate "fitting in" issues.

Such an event might, for example, be a performance, a protest march, a street party, a domestic celebration, a reunion, a political rally, or a business meeting.

When faced with such an event, a person experiences the need for choice, which potentially activates the atomistic paradigm-L'2. At the same time, the decision about attendance commonly has consequences and non-attendance may need to be explained, which suggests the causal paradigm-L'3.

This combination defines the Q2 Arena, currently assigned to social relations where fitting in was about submitting to the nature of another person whose assistance you need.

It is noticeable that fitting in to a social event would be described rather similarly:

Fitting in to a social event is about submitting to its socio-physical requirements and supporting it for your own goals including an expression of loyalty to the group. Fitting in requires judging the event's value, dealing with its requirements, and joining in the event as expected. A person who does not respond positively to events may miss out on benefits and may ultimately get excluded or not get invited in the future.

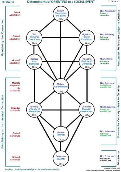
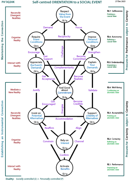
It seems possible to develop a TET with distinctive ways to respond to any event and then form a Spiral that strengthens support for the event. Detailed working of the ways and modes is not shown, but the diagrams below should clarify the picture. Trees showing the dynamics can also be developed.

Ways to Respond to a Social Event Stages in Strengthening Support for an Event

ClosedClick to see the Trees

Conclusion

Does this mean that the original analysis was in error? This is possible. However, it seems more likely that social relations and social events share a common property and belong to the same class: i.e. activities that are open to a Machiavellian approach.

A social relation is personal, while a social event is an impersonal relation. In other words, you are using such an event instrumentally (i.e. as a means) in a similar way that you may use a person instrumentally.

Something similar may well apply to the other Arenas.

Other Possibilities

ClosedFitting in to coercive control or an abusive partner

This is not fitting in. This is obedience driven by fear.

Instead of fitting in, your goal should be extraction from the relationship.

ClosedFitting in for romantic reasons

Email me to suggest other possibilities.


This section is now complete.

Originally posted: 26-Jan-2026.