The Effect of Egotism

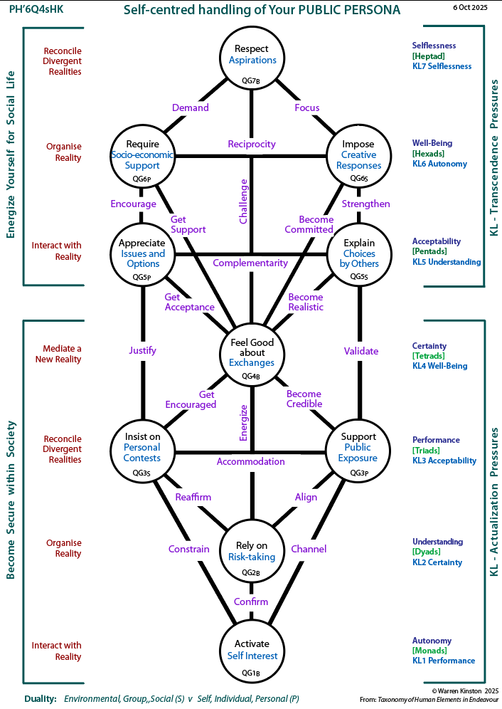
As explained previously, every Tree can have an egotistic version. In these situations, instead of asking what handling is requisite i.e. correct, ethical and appropriate, a person asks what is my preferred handling.

The result is an adjustment to the THEE Tree so that the Will (ie. Root Hierarchy) pressures are dominant.

As a result, the lower pole is about responding to actualization pressures, while the upper pole generates transcendence pressures. This is shown in the diagram below which also includes the standard verbs and channel labels.

 


  • This completes the Satellite for now.

Originally posted: 10-Oct-2025