Q1: Social Projects (II)

The Story so Far

The Q1 Arena, based on applying dynamic and atomistic paradigms, deals with fitting in to social projects as explained in the previous topic. The 7 different ways in which it is possible to adjust to a project in order to fit in are also developed there, and plotted on a Typology Essentials Table (TET).

Strengthening Contribution to the Project (Q1C)

Projects demand that participants contribute. In this next framework, the ways to adjust to a project, having been plotted on the TET, are viewed as modes of contributing. These modes comprise distinctive sets of principles that assist you to fit in.

Fitting in to a project commences with tentative interactions (μ1) because when you start you are unsure about the situation and how others will respond to your efforts.

The developmental process builds on this Stage-1 foundation with 6 further Stages (Φ) over 2 Cycles that move you from tentative interactions hoping to forward the project to productive interactions where there is no doubt.

Cycle-1 focuses on becoming part of the project following tentative interactions (μ1min). This is initially by getting feedback-μ2 about your activities, then by buiding relationships-μ3 with co-workers, and finally by enabling progress-μ4 of the project.

Cycle-2 focuses on becoming a valuable participant. This entails initially finding an informal role-μ5, then rising to challenges-μ6 , and finally adapting to changes-μ7 in the project.

The Spiral is an effortful process which can stop at any Stage if your contribution is judged to be satisfactory. Progression is driven by (a) your interest in the project, (b) the project's intrinsic importance, (c) social expectations, and (d) limitations of previous modes.

Cycle-1: Becoming Part of the Project

ClosedStage-1: Join in the Dynamics

derived from t1: Project Dynamics

Essence:  Any contribution depends on interactions. When you start, your interactions must be tentative because you know so little about how things get done (i.e. the culture), about how the project is actually developing (versus what you were told), and how people relate at work. Whatever your post, many initial interactions will focus as much on learning about the project as on completing specific tasks.

Consequence: You are on the way to contributing to the project.

Settling Here: You cannot settle here.

Transition: Any interaction will have effects on others and on the course of the project. You need confirmation that your interactions are socially appropriate and are moving matters forward. This can only be handled by moving to Stage-2.

ClosedStage-2: Digest Feedback

derived from t2: Regular Feedback

Essence:  Your goal is to improve the quality and effectiveness of your interactions. You can rapidly develop a sense of the project and your engagement with it from feedback. This may come from those with whom you directly interact, especially superiors and subordinates, as well as others in the know or indirectly affected by you. You need to digest and reflect on all feedback even if some appears hurtful or unhelpful.

Consequence: You become more balanced in working within the project and start attuning to the culture.

Settling Here: It might be possible to settle here if your role is minor and the project is not important to you.

Transition: Feedback can only take you so far. Even if it is genuine and unequivocal, it does not produce results. In any position, you will find that there are certain individuals whose active cooperation is required to get your work done. You must relate effectively to such people.

ClosedStage-3: Build Relationships

derived from t3: Useful Relations

Essence:  While many of your work interactions will be transactional or bureaucratic, some will require willing cooperation and a helpful attitude. Where such assistance is essential, you will have to build a relationship. Even if key individuals are not particularly engaging, you must strive to become work-friends.

Consequence: You have social arrangements in place to help progress your work.

Settling Here: It might be possible to settle here if your role is primarily supportive of others.

Transition: Your efforts and relationships to this point are not focused on the bigger picture: the project's evolution and its required achievements.

ClosedStage 4: Enable Progress

derived from t4: Ongoing Progress

Essence:  All project work should be geared to forwarding the project's mission. However, nothing develops in a straight line and the most that can be expected is progress in line with a given strategy. Whatever you do must be oriented towards enabling such progress.

Consequence: Your work meshes in with others in a way that moves the project forward.

Settling Here: It is possible to settle here if your ambitions are limited.

Transition: You can now interact confidently in an acceptable way to further the project. While it is evident to all now that you fit in, you do not necessarily stand out or seem irreplaceable.

Cycle-2: Becoming a Valuable Participant

ClosedStage-5: Fill an Informal Role

derived from t5: Informal Roles

Essence:  Informal roles, sometimes called "team roles", are focused repertoires to support task completion, thinking or social life in projects. These have been given names like: team-worker, finisher, creative, specialist, driver, networker. You need to find an unfilled role that fits with your personal tendencies and preferences. Ideally, it will be a role where others will be grateful.

Consequence: You have converted yourself from a post-holder into a distinctive resource that will benefit the culture and be valued by others.

Settling Here: It is possible to settle here.

Transition: Informal roles make a useful contribution. However, they do not deal with emergent situations which are critical for the project's health or even survival. Your significance for the project will be greatly affected by how you address such crises.

ClosedStage-6: Rise to Challenges

derived from t6: Unavoidable Challenges

Essence:  At some point, every project has to face blockages, serious disruptions or critical failures. These pose challenges that should not be avoided. To become a significant figure in the work group, you need to step forward and make it clear that you will rise to the challenge. This means learning as much as you can about the crisis, and then drawing on all your capabilities to do what needs to be done, usually in conjunction with others.

Consequence: You have now shown yourself to be an important and possibly essential member of the project.

Settling Here: It is possible to settle here, in which case major changes may lead you to leave the project.

Transition: You will have joined the project with a range of assumptions and expectations. However, as a result of internal or external events, major changes may be instituted and you will be expected to adapt and continue committed to the mission.

ClosedStage-7: Adapt to Changes

derived from t7: Required Changes

Essence:  The course of a project rarely runs smoothely. Major changes are commonly required and often at short notice. Disruptive change may erupt in budgets, personnel, policies, legal framework, or the market. Although this was not what you bargained for on entering the project, you have to accept changes and make changes so as to adapt to the new realities.

Consequence: You have demonstrated your commitment to the mission despite the new requirements.

Settling Here: At this point, your position is strong enough and you know enough for your interactions to be productive as a matter of routine. That means you are now fully integrated into the project.

Parallels between the Two Cycles

The two cycles show parallel moves in relation to the axes:

■ The initial transition is back along the X-axis away from a focus on outcomes
Φ1 Φ2 & Φ4(μ1) Φ5
and appears to be about seeking acceptance by the project team.
In Cycle-1, acceptance comes from responding; in Cycle-2, it comes from initiating.

■ The next transition is up the Y-axis for greater exploration but with no additional concern for outcomes
Φ2 Φ3 & Φ5 Φ6
and appears to be about increasing involvement with the project team.
In Cycle-1, involvement is a consequence of relating; in Cycle-2, it is a consequence of immersion in the challenge.

■ The third transition is along the X-axis with a greater focus on outcomes.
Φ3 Φ4 & Φ6 Φ7
and appears to be about showing determination in regard to the mission.
In Cycle-1, determination produces results; in Cycle-2, it is about overcoming disruption or disappointment.

■ The final transition down the Y-axis occurs spontaneously.
Φ4 μ1 & Φ7 μ1
and appears to be about validating your integration within the project.

This confirms what might have been expected: fitting in to the project is to a large extent about working with the people already there.

Determinants of Orienting to a Social Project (Q1CHK)

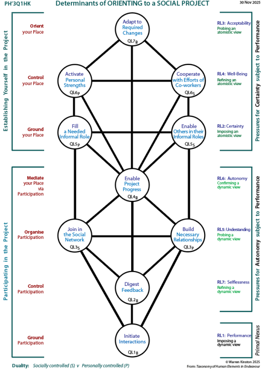
The Tree framework for orientation indicates the near-simultaneous use of all the factors examined in the TET and Spiral.  It is likely the way most people will think of fitting in. In bringing the various Centres to life, a person needs to be imbued with a practical spirit. There is little point in doing or saying anything without envisaging the practical implication.

A Tree framework can be created from the Q-Spiral by focusing on the essence of each of the 7 modes as they might emerge in actual situations. This reveals a dynamic duality as well as influences between the determinants.

ClosedApplication of the Dynamic Duality

Trees are about actual activity in a social milieu. As a result modes/levels are converted to Centres by application of the dynamic duality, which is personal v social i.e. whether functioning is essentially determined or controlled by:

  • the person with their interests and preferences: given subscript P
    or
  • the socio-physical milieu with its factors and requirements: given subscript S
    or
  • an indivisible combination of these: given subscript B for balanced.

In the case of bipolar levels, the dominant Centre is placed on the right.

Participating in the Project: L1-L4

The lower pole of the internal duality appears to be "participating in the project". It corresponds to the inner circle of the TET ("adjusting yourself to the project") and Cycle-1 of the Spiral ("becoming part of the project").

Level 1: Projects operate and develop through an ongoing multiplicity of interactions amongst those working within them, and between project insiders and outsiders. The foundation of participation is therefore pro-active interaction on the basis of your specific appointment or assignment. While the interaction is under your control, it is also determined by the project and its people.

So the Centre is balanced and named:  L1B-Initiate Interactions.

Level 2: You can control feedback by requesting it and making yourself listen to it and reflect on it. However, feedback simultaneously requires others to be willing and able to speak to you about your interactions and work activities. Neither can exist without the other.

So the Centre is balanced and named:  L2B-Digest Feedback.

Level 3: When you enter a project, you find yourself plunged into a network of dynamic social relationships not subject to your control. However, you can and should find ways to join in. At the same time, you can actively identify individuals with whom it is important to build a positive relationship in order to get your work done and that is under your control.

So there are two Centres here named:

L3P-Build Necessary Relationships.
&
L3S-Join in the Social Network

The two poles naturally influence each other with your need for relationships appearing to be dominant.

Level 4: Progress of the project entails working with an awareness of the mission and currently agreed plans and activities—and this is subject to your personal control. However, the project's evolution, both plans and practicalities, is simultaneously under social control and your efforts must be hand-in-glove with that.

So the Centre is balanced and named:  L4B-Enable Project Progress.

Establishing Yourself in the Project: L5-L7

The upper pole of the internal duality appears to be "establishing yourself in the project". It corresponds to the outer circle of the TET ("making the project personal") and Cycle-2 of the Spiral ("becoming a valuable participant").

Level 5: Informal team roles exist as possibilities that can be shared out and realized amongst project staff. Each comes with weaknesses, but the benefits of the various informal roles complement each other. You can usually find one of these roles that suits you and is needed by the project team. Others will also take on informal roles without reference to you or your interests, and they require support from you just as you do from them.

So there are two Centres here named:

L5P-Fill a Needed Informal Role
&
L5S-Enable Others in their Informal Roles

The two poles naturally influence each other with helping others appearing to be dominant.

Level 6: Rising to challenges is a whole team effort. While you cannot be in control, you can independently mobilize your resources and activate your personal strengths. At the same time, you should be cooperating with the efforts of others to manage the crisis.

So there are two Centres here:

L6P-Activate Personal Strengths
&
L6S-Cooperate with Efforts of Co-workers

The two poles naturally influence each other and cooperation with co-workers appears to be dominant.

Level 7: While adaptation is under your control, the need to adapt because of required change is under the control of the social milieu.

So the Centre is balanced and named:  L7B-Adapt to Required Changes.

Psychosocial Pressures

All psychosocial pressures are underpinned by acceptability as the driving force intrinsic to the Change-RL3 domain. This is not shown in the diagrams below.

First there is performance (1°) based on the Q1 position.
(Understanding, 2° in the Q1 position, is not shown in the diagrams below.)

Then, as listed here, autonomy (from Dynamic paradigm-PH'3L1) in the lower half, and certainty (from Atomistic paradigm-PH'3L2) in the upper half.

Note the 2 missing pressures: well-being and selflessness.

The requisite and self-interested Trees (below) show level by level pressures based on the Spiral pattern (see left Tree) and Tree structure i.e. Root Hierarchy (see right Tree).

Better viewing: Use browser zoom if needed.

Determinants of sociability: Tree pattern Q1 Self-centred handling of dterminants of sociability: Tree pattern Q5

Originally posted: 26-Jan-2026.