Q2: Social Relations (II)

The Story so Far

The Q2 Arena, based on applying atomistic and causal paradigms, deals with fitting in to social relationships as explained in the previous topic. The ways in which it is possible to connect with another person primarily to pursue your own goals are also developed there and plotted on a Typology Essentials Table (TET).

Strengthening Engagement with Another (Q2C)

In this next framework, the ways to connect with a person, having been plotted on the TET, are viewed as modes of engaging. These modes comprise distinctive sets of values and principles for fitting in with another person.

Given the aim is not life-long friendship or intimacy, the only reason to make the effort to fit in with another person is that it will help you achieve a particular goal of yours. So engaging with another person commences in Stage-1 by expressing your intentions and sharing personal goals (μ1) on the expectation that there will be some receptivity.

The strengthening process builds on this foundation with 6 further Stages over 2 Cycles that move your shareable intentions to actually shared goals.

Cycle-1 focuses on getting aligned with each other once your intentions have been stated (μ1): initially by channelling interests-μ2, then by activating strengths-μ3 , and finally by adjusting expectations-μ4.

Cycle-2 focuses on drawing closer together. This entails initially reducing demands-μ5, then offering inducements-μ6 , and finally enabling bonding-μ7 with the other.

The Spiral is an effortful process that reflects interaction between two autonomous individuals. It can therefore stop at any Stage if engagement is judged to be sufficient or if the other person is unwilling or unable to proceed further. Progression is driven by (a)  the other person's intrinsic importance for your goals, (b) your interest and comfort with the person,  (c) social expectations, and (d) by limitations of previous modes.

 

Cycle-1: Getting Aligned with Each Other

ClosedStage-1: Express Intentions

derived from t1: Shareable Intentions

Essence:  Certain individuals are predisposed to assist you because they share your goals to some degree. However, you have to express your intentions and ensure your specific goals create some common ground and will work as a foundation for further engagement.

Consequence: Your have staked your own commitment to a goal.

Settling Here: If there is minimal interest in your goals or unwillingness to support you, then the relationship can stop here. You have an acquaintance who knows your goals, but that is all.

Transition: People are primarily driven by self-interest, which means their particular interests, not the goals of others. In social settings, commonality must be found in interests. To engage further, you need to tap into their interests.

ClosedStage-2: Channel Interests

derived from t2: Compatible Interests

Essence: By identifying interests of the other person, you can activate compatible interests of your own. These interests can then be channeled to align yourself with other in the hope that this will lead to support for your particular goals.

Consequence: You now have the potential for an enduring engagement that might lead to support of your goals.

Settling Here: Sharing interests will keep the engagement alive, but the relation may not provide much assistance for your goals.

Transition: The desired relation is based on differences, especially in terms of the strengths possessed by the other person. Shared interests must therefore be supported by actual inputs to the situation, and that means you need to use your strengths and enable the other person to bring their strengths to bear.

ClosedStage-3: Activate Strengths

derived from t3: Complementary Strengths

Essence:  The other person must be aware that you have relevant strengths. However, the relationship is being developed because the other person has specific strengths that you lack. They may have contacts, influence, abilities, knowledge or other qualities which would be useful, or possibly necessary, to guide and support your efforts. Engagement develops as you activate these strengths on your behalf.

Consequence: Your relationship is functioning now because it is drawing on combined strengths, and you have a sense of what the other is capable of.

Settling Here: You have a productive relationship, but for some reason you prefer hopefully sustaining expectations that may not be realistic.

Transition: Now that you have got the relationship functioning, you need to assess exactly how it is working, and what the other person is really like. Of course, the other party will be doing exactly the same thing. Each will become aware of what to expect.

ClosedStage 4: Adjust Expectations

derived from t4: Reasonable Expectations

Essence:  Social relationships form because both parties expect to benefit. However, in the initial phases, expectations are typically unrealistic. As assessments are made of strengths, willingness and personality, expectations can be managed, often downwards. This prevents irritation and disappointment developing and spoiling what is possible.

Consequence: There is now a satisfactory and realistic alignment in the relationship which can guide its future development.

Settling Here:  If not too much can be expected, then you will be less inclined to draw closer together and progress can stop here.

Transition: Because expectations have been adjusted, the «personal goals» in Stage-1 that were an aspiration can now be re-labelled as «revised goals». The issue that emerges now is whether and how the relation can be deepened to support these goals more effectively.

Cycle-2: Drawing Closer Together

ClosedStage-5: Reduce Demands

derived from t5: Tolerable Demands

Essence:  Any engagement places demands on both parties that are a source of friction. At all times, the demands must be tolerable or the relationship will break. However, some demands flow from insecurity, newness, and doubts about benefits. With the reworking of your expectations based on experience in Cycle-1, it is usually possible to dispense with many irritants e.g. lessen formalities, reduce frequency of meetings or phone calls, and simplify other checks.

Consequence: Reducing demands increases comfort in a stable effective relationship.

Settling Here: You can stop here if the attitudes and effort required for further Stages are judged too demanding or not worthwhile.

Transition: The relationship is now comfortable, but it will be more satisfactory if engagement is willingly and enthusiastically sustained. This requires more from you.

ClosedStage-6: Offer Inducements

derived from t6: Persuasive Inducements

Essence:  By spontaneously offering inducements that are meaningful to the other person and appropriate in the situation, a spirit of reciprocity develops and willingness to assist increases.

Consequence: Inducements create a sense of closeness and acceptable indebtedness.

Settling Here: If the other person prefers to maintain a distance or is emotionally cold, then this may be furthest that you can proceed in engaging.

Transition: Inducements, like gifts, typically boost motivation and can increase a sense of closeness, but they do not guarantee loyalty or reliable support. That can only come from genuine feelings of sympathy.

ClosedStage-7: Enable Bonding

derived from t7: Genuine Bonding

Essence:  Bonding, experienced as a trusted friendship, is the deepest possible form of relationship. Bonding by the other person cannot be forced, but it can be enabled over time by reliable responsiveness and empathic handling. If the other bonds, you too are likely to bond subject to how you are treated.

Consequence: Bonding leads to a friendly sharing of your goals and a willing support for your efforts.

Settling Here: This is the end-point: you have been able to fit in with the other person insofar as is humanly possible. Your revised goals-μ1 are no longer just being judged worthwhile, they are actively shared-μ1 due to the friendship that now exists.

Parallels between the Two Cycles

The two cycles show parallel moves in relation to the axes:

■ The initial transition is back along the X-axis away from a concern for commitment and with no increased boosting of motivation:
Φ1 Φ2 & Φ4(μ1) Φ5
This appears to be about showing flexibility in the relationship.
In Cycle-1, flexibility relates to your activity; in Cycle-2, it relates to the relationship.

■ The next transition is up the Y-axis boosting motivation without additional concern for commitment:
Φ2 Φ3 & Φ5 Φ6
This appears to be about increasing obligation in the relationship.
In Cycle-1, obligation flows from results; in Cycle-2, it flows from natural reciprocity.

■ The third transition is along the X-axis towards a greater guarantee of commitment while maintaining the motivational boosting.
Φ3 Φ4 & Φ6 Φ7
This appears to be about becoming realistic in the relationship.
In Cycle-1, realism is about what the other can deliver; in Cycle-2, realism is about the quality of relationship required.

■ The final transition down the Y-axis occurs spontaneously.
Φ4 μ1 & Φ7 μ1
This appears to be about releasing support for your intentions.

This confirms what might have been expected: fitting in to another person is about managing the relationship in a sensitive and realistic way.

Determinants of Orienting to a Social Relation (Q2CHK)

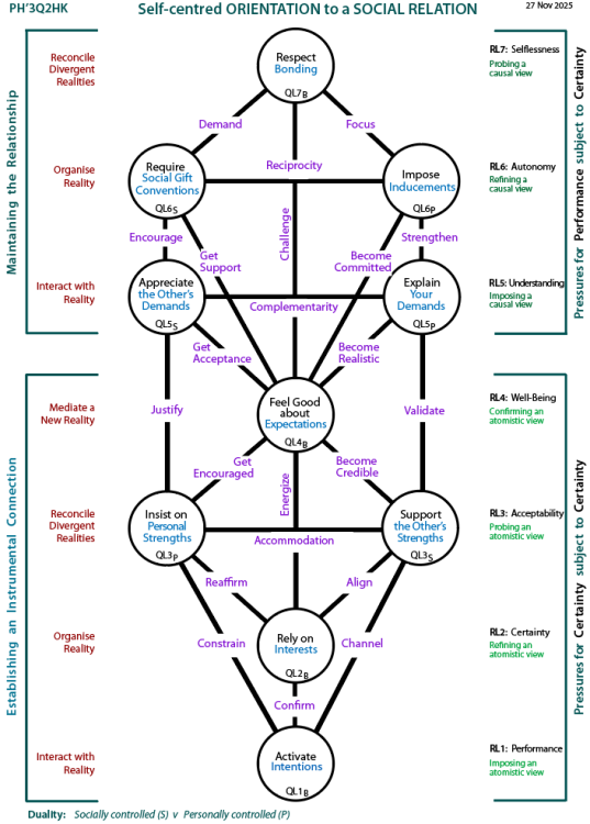
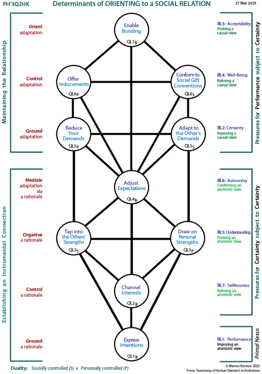
The Tree framework for orientation indicates the near-simultaneous use of all the factors examined in the TET and Spiral.  It is likely the way most people will think of fitting in. In bringing the various Centres to life, a person needs to be imbued with a machiavellian spirit, not in a negative sense, but as an expression of realism. You are using the other person instrumentally, subtly or overtly, and for your benefit.
ClosedMore

A Tree framework can be created from the Q-Spiral by focusing on the essence of each of the 7 modes as they might emerge in actual situations. This reveals a dynamic duality as well as influences between the determinants.

ClosedApplication of the Dynamic Duality

Trees are about actual activity in a social milieu. As a result modes/levels are converted to Centres by application of the dynamic duality, which is personal v social i.e. whether functioning is essentially determined or controlled by:

  • the person with their interests and preferences: given subscript P
    or
  • the socio-physical milieu with its factors and requirements: given subscript S
    or
  • an indivisible combination of these: given subscript B for balanced.

In the case of bipolar levels, the dominant Centre is placed on the right.

Establishing an Instrumental Connection: L1-L4

The lower pole of the internal duality appears to be "establishing an instrumental connection". It corresponds to the inner circle of the TET ("basis for any instrumental relation") and Cycle-1 of the Spiral ("getting aligned with each other").

Level 1: Your intentions and how you express them and to whom are all under your personal control. However, you have no control over the social context in which this occurs, and these two factors cannot be disentangled.

So the Centre is balanced and named:  L1B-Express Intentions.

Level 2: Your interests, which are under your control, must be linked to the self-interest of the other person, which is not. As the goal is to fuse interests, the two sets of interest cannot be addressed separately.

So the Centre is balanced and named:  L2B-Channel Interests.

Level 3:  There are two people with two sets of strengths that are distinct and independent of each other. Your personal strengths are yours to do with as you wish and the other person has been selected because their strengths, not under your control, are complementary. The relation develops if you can find ways to activate those strengths and use what the other contributes.

So there are two Centres here named:

L3P-Draw on Personal Strengths
&
L3S-Tap into the Other's Strengths

The two poles naturally influence each other with your personal strengths appearing to be dominant.

Level 4: Adjusting your expectations is crucial to a constructive satisfying alignment and this is under your control. However, any adjustment is simultaneously a function of the other person as well, which means it is also under their control.

So the Centre is balanced and named:  L4B-Adjust Expectations.

Maintaining the Relationship: L5-L7

The upper pole of the internal duality appears to be "maintaining the relationship". It corresponds to the outer circle of the TET ("requirements for deepening the relation") and Cycle-2 of the Spiral ("drawing closer together").

Level 5: You have control of the demands that you are placing on yourself and on the other person. The other person can make demands on you and this is outside your control. You must respond and adapt to those demands.

So there are two Centres here named:

L5P-Reduce your Demands
&
L5S-Adapt to the Other's Demands

The two poles naturally influence each other with adaptation to the other's demands appearing to be dominant.

Level 6: You have full control over the offering of inducements to the other person. A positive response to receipt of these inducements will be a function of social conventions and the other person's attitudes, and you have no control over either.

So there are two Centres here named:

L6P-Offer Inducements
&
L6S-Conform to Social Gift Conventions

The two poles naturally influence each other with conformity to convention appearing to be dominant.

Level 7: Enabling bonding is based on empathic relating that is under your control, but it naturally depends on the receptivity and response of the other.

So the Centre is balanced and named:  L7B-Enable Bonding.

Psychosocial Pressures

All psychosocial pressures are underpinned by acceptability as the driving force intrinsic to the Change-RL3 domain. This is not shown in the diagrams below.

First there is certainty (1°)  based on the Q2 position.
(Performance, 2° in the Q2 position, is not shown in the diagrams below.)

Then, as listed here, certainty (1° from Atomistic paradigm-PH'3L2) in the lower half, and performance (1° from Causal paradigm-PH'3L3) in the upper half.

The duplication of performance and certainty is noteworthy.

The requisite and self-interested Trees (below) show level by level pressures based on the Spiral pattern (see left Tree) and Tree structure i.e. Root Hierarchy (see right Tree).

Better viewing: Use browser zoom if needed.

Determinants of sociability: Tree pattern Q1 Self-centred handling of dterminants of sociability: Tree pattern Q5

Originally posted: 26-Jan-2026.