Q3: Social Proposals (II)

The Story so Far

The Q3 Arena, based on causal and dualistic paradigms, deals with fitting in to social proposals as explained in the previous topic. The 7 different ways ensure you are promoting a proposal that is a good fit are also developed there and plotted on a Typology Essentials Table (TET).

Strengthening Support for the Proposal (Q3C)

In this next framework, the ways to promote a social proposal, having been plotted on the TET, are viewed as modes of supporting the proposal. These modes comprise distinctive sets of principles for becoming sufficiently certain your proposal will fit and be agreed. For others in the group, the modes could be viewed as modes of evaluating that develop belief in the proposal

Ensuring that your proposal will fit with the group commences by presenting its rationale (μ1) because that involves identifying and explaining a need that you must know will be widely shared. Others potentially fit in by coming to believe that the proposal is required.

The promoting process is progressive and develops with 6 further Stages (Φ) over 2 Cycles that move you from explaining a proposed need to confirming that need and ultimately to insisting that the need must be met.

Cycle-1 focuses on developing interest within the group following explaining the need (Φ1): initially by finding suppprters-Φ2, then by checking popularity-Φ3 of the proposal, and finally by highlighting its benefits-Φ4.

Cycle-2 focuses on forging a group consensus. This entails initially reconciling opponents-Φ5, then organising a debate-μ6, and finally invoking imperatives-Φ7.

The Spiral is an effortful process which can stop at any Stage if support is judged to be sufficient. Progression is driven by (a) personal commitment to the proposal, (b) the intrinsic importance of the proposal, (c) social expectations, and (d) limitations of previous modes.

Cycle-1: Developing Group Interest

ClosedStage-1: Present the Rationale

derived from t1: Essential Rationale

Essence:  The rationale for any proposal is the need that is currently unmet often due to an issue that ought to be resolved. All other proposal details are based on that essence. The initial task, therefore, is to explain the need so that all understand the importance of the proposal.

Consequence: The proposal and its rationale has been communicated.

Settling Here: You can stop at this point if there is a spontaneous swell of overwhelming popular support for your proposal,

Transition:  More often, your proposal is viewed as only an opinion, and perhaps impractical. So it can be easily challenged by numerous diverse opinions of others. To proceed, you need some social proof that others recognize what seems obvious and necessary to you.

ClosedStage-2: Find Supporters

derived from t2: Notable Supporters

Essence: You must seek support from some influential members of the group who will be willing to act and speak in favour of the proposal. This involves identifying them, explaining your proposal in some depth, and dealing with their concerns and objections.

Consequence: Your proposal has backing from at least a few influential group members.

Settling Here: You can stop at this point if these individuals are confident that they can bring the rest of the group along in support of the proposal.

Transition: When it is uncertain whether or not the group will back the proposal, then discretion calls for proceeding more carefully. A broad appeal is always desirable and so the waters must be tested before more active measures are taken.

ClosedStage-3: Check Popularity

derived from t3: Sufficient Popularity

Essence:  The group will likely have a diverse membership and soundings must be taken from a variety of people. This is a way to get a sense of whether the need is well-recognized and whether the proposal is likely to be welcomed as it stands.

Consequence: The degree of popularity of the proposal is now appreciated.

Settling Here: You can stop at this point if you find that the proposal enjoys overwhelming widespread support.

Transition: Often many, too many, will be disturbed by the disruption or the cost and are either opposed or at least undecided as to whether to support the proposal. Some incentive is then required to win more people over.

ClosedStage 4: Highlight Benefits

derived from t4: Diverse Benefits

Essence:  The time has come to re-affirm the benefits that come from meeting the need identified initially. However, it is necessary to add diverse additional benefits that will emerge as a side-effect of the proposal, and to explain how any potential ill-effects will be avoided or mostly mitigated.

Consequence: At this point, your presentation of the rationale (μ1) moves naturally from an explanation to a popular confirmation that the need should be met by accepting your proposal.

Settling Here:   You can stop at this Stage if there is now broad support for the proposal based on its deliverable benefits and management of unwanted side-effects.

Transition: However, if there is still serious opposition, there may be a insufficient support. Given a majority, proceeding might be possible but it would mean disrupting the harmony so desired in any group. Without consensus, your fitting in is at risk. You may be right but you are on the way to becoming a trouble-maker, and eventually unwanted despite your cleverness.

Cycle-2: Forging a Group Consensus

ClosedStage-5: Reconcile Opponents

derived from t5: Factional Backing

Essence:  The first target of your efforts needs to be those who explicitly oppose the proposal. By discussing with them and refining aspects of the proposal, it can be possible to reconcile them to its adoption and implementation.

Consequence: You have engaged opponents by appreciating that they are part of the process and valued members of the group.

Settling Here:  If opponents are successfully brought around, then consensus has been achieved and there is no need for further effort.

Transition: If opponents are mollified but not fully reconciled, then they likely realize that the need is now popularly confirmed and something must be done. As a result, they have to offer alternative proposals and be prepared to argue for these in front of the group.

ClosedStage-6: Organise Debate

derived from t6: Open Debate

Essence:  Given that the need is confirmed, it must be dealt with one way or another. Organising a debate allows opponents to bring forward alternatives to your proposal and get a fair hearing. Debates can usefully reveal strengths and weaknesses of various options. As your proposal went through a lengthy diligent process during which alternatives were examined, it should be revealed as the preferred option.

Consequence: The proposal is fully exposed to public criticism and, despite any weaknesses or problems, should be shown to be better than alternatives.

Settling Here:  If an open debate shows that your proposal is able to survive criticism, perhaps with minor adjustments, and is undeniably the most appropriate way forward, then consensus will have been achieved, even if there are a few holdouts.

Transition: Even if there are no satisfactory alternatives, the debate may have left a sense of uncertainty as to the value or necessity of the proposal. The group, being close to consensus, now needs closure on the issue.

ClosedStage-7: Invoke Imperatives

derived from t7: Social Imperatives

Essence:  It is possible to push people off the fence by identifying social imperatives that are compelling because they are ethical at root. The compulsion may be pragmatic: if nothing is done, then an adverse outcome results e.g. future costs will explode, or legal action will be taken against the group. There may also be a moral imperative: if nothing is done, then the group will cause harm to itself or to certain individuals or to wider society.

Consequence: You have clarified why the proposal is absolutely necessary and deserves group support.

Settling Here:  This is the final stage. It is now possible to insist on the need and its handling via the proposal—and expect consensus support.

Parallels between the Two Cycles

The two cycles show parallel moves in relation to the axes:

■ The initial transition is back along the X-axis away from a concern for persuasiveness and with no increased need for receptivity:
Φ1 Φ2 & Φ4(μ1) Φ5
This appears to be about overcoming reservations to the proposal.
In Cycle-1, the focus is on reservations of supporters; while in Cycle-2, the focus is on reservations of opponents.

■ The next transition is up the Y-axis increasing the need for receptivity without additional persuasiveness:
Φ2 Φ3 & Φ5 Φ6
This appears to be about building confidence in the proposal.
In Cycle-1, confidence builds via unity; while in Cycle-2, confidence builds via diversity.

■ The third transition is along the X-axis towards a greater persuasiveness while maintaining the need for receptivity.
Φ3 Φ4 & Φ6 Φ7
This appears to be about resolving doubts about the proposal.
In Cycle-1, doubts are removed using incentives; while in Cycle-2, doubts are removed using forcefulness.

■ The final transition down the Y-axis occurs spontaneously.
Φ4 μ1 & Φ7 μ1
This appears to be about obtaining validation for your rationale.

This confirms what was expected: fitting in is about winning support, which means ensuring the proposal is evaluated positively by others.

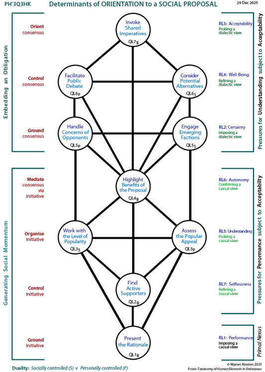
Determinants of Orienting to a Social Proposal (Q3CHK)

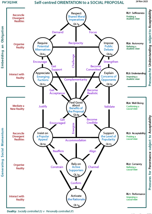
The Tree framework for orientation indicates the near-simultaneous use of all the factors examined in the TET and Spiral.  It is likely the way most people will think of fitting in. In bringing the various Centres to life, a person needs to be imbued with a political spirit. That means things like being sensitive to opinions, interests and attitudes of others, expecting some controversy, showing a readiness to explain, listen and compromise.

A Tree framework can be created from the Q-Spiral by focusing on the essence of each of the 7 modes as they might emerge in actual situations. This reveals a dynamic duality as well as influences between the determinants.

ClosedApplication of the Dynamic Duality

Trees are about actual activity in a social milieu. As a result modes/levels are converted to Centres by application of the dynamic duality, which is personal v social i.e. whether your functioning is essentially determined or controlled by:

  • the person with their interests and preferences: given subscript P
    or
  • the socio-physical milieu with its factors and requirements: given subscript S
    or
  • an indivisible combination of these: given subscript B for balanced.

In the case of bipolar levels, the dominant Centre is placed on the right.

Generating Social Momentum: L1-L4

The lower pole of the internal duality appears to be "generating social momentum". It corresponds to the inner circle of the TET ("direct expedient ways") and Cycle-1 of the Spiral ("developing group interest").

Level 1: You are in control when developing and presenting the rationale for your proposal. However, you have no control over the needs and social milieu that forces you to generate the proposal. These two perspectives cannot be disentangled.

So the Centre is balanced and named:  L1B-Present the Rationale.

Level 2: Your selection and engagement of individuals prepared to actively support your proposal is under your control. But this depends on who is available and their influence, which is given by the milieu. The two factors cannot be addressed separately.

So the Centre is balanced and named:  L2B-Find Active Supporters.

Level 3: In checking popularity, there is first of all the actual level of popularity over which you have no control but which you must handle. Then there is your assessment of the popular appeal of the proposal which is under your control. The two are distinct and independent of each other.

So there are two Centres here named:

L3P-Assess the Popular Appeal
&
L3S-Work with the Level of Popularity

The two poles naturally influence each other with your assessment appearing to be dominant given this what you can be most sure about.

Level 4: In highlighting the benefits of the proposal, you are in control of the analysis and the promotion, but the benefits themselves emerge from a milieu which you do not control. These factors cannot be disentangled or divided.

So the Centre is balanced and named:  L4B-Highlight Benefits.

Embedding an Obligation: L5-L7

The upper pole of the internal duality appears to be "embedding an obligation". It corresponds to the outer circle of the TET ("contextual and controversial") and Cycle-2 of the Spiral ("forging a group consensus").

Level 5: Change is controversial and you cannot control the emergence of opposition. Opponents may even coalesce to form a factions in response to your proposal. However, you can take the concerns of opponents seriously and deal with them constructively.

So there are two Centres here named:

L5P-Handle Concerns of Opponents
&
L5S-Engage Emerging Factions

The two poles naturally influence each other with engaging factions appearing to be dominant because that is most achievable.

Level 6: You have control over your defense of your proposal in any debate, and you should strongly support a debate. However, you do not control the potential alternatives on offer, nor the arguments against your proposal, even if these deserve your consideration.

So there are two Centres here named:

L6P-Facilitate Public Debate
&
L6S-Consider Potential Alternatives

The two poles naturally influence each other with considering potential alternatives appearing to be dominant because that will determine your handling.

Level 7: Invoking imperatives is something under your control, but it only works if others share those imperatives and that is outside your control. You will only choose imperatives that are shared so there can be no disentanglement.

So the Centre is balanced and named:  L7B-Invoke Shared Imperatives.

Psychosocial Pressures

All psychosocial pressures are underpinned by acceptability as the driving force intrinsic to the Change-RL3 domain. This is not shown in the diagrams below.

First there is acceptability (1°)  based on the Q3 position.
(Selflessness, 2° in the Q3 position, is not shown in the diagrams below.)

Then, as listed here, performance (1° from Causal paradigm-PH'3L3) in the lower half, and understanding (1° from Dualistic paradigm-PH'3L4) in the upper half.

The duplication of acceptability is noteworthy.

The requisite and self-interested Trees (below) show level by level pressures based on the Spiral pattern (see left Tree) and Tree structure i.e. Root Hierarchy (see right Tree).

Better viewing: Use browser zoom if needed.

Determinants of sociability: Tree pattern Q1 Self-centred handling of dterminants of sociability: Tree pattern Q5


Originally posted: 26-Jan-2026.