Q4: Social Conflicts (II)

The Story so Far

The Q4 Arena, based on dualistic and unified paradigms, deals with fitting in to a group with am entrenched divisive social conflict as explained in the previous topic. The factors involved in navigating such a conflict are also developed there and plotted on a Typology Essentials Table (TET).

Strengthening Comfort with Conflict (Q4C)

In this next framework, the factors in navigating a conflict, having been plotted on the TET, are viewed as modes of getting comfortable. These modes comprise distinctive sets of principles for fitting in to a divided group.

To an outsider it might appear that the group's divisive conflict is either quite unnecessary, or based in misunderstandings that discussions and good will can handle. Surely the conflict is resolvable with some sensible compromises? But taking such attitudes into the group is not fitting in: it is the exact opposite because it denies the history of entrenchment and the constant (even if subliminal) acrimony. You fit in by accepting the ongoing presence of conflict and becoming so comfortable with it that, like everyone else, you ignore or ridicule anyone who imagines the conflict can be easily resolved.

Bitter conflict is unpleasant and the only reason to make the effort to fit in with it is because the group, despite its divisive conflict, is important to you. So fitting in commences in Stage-1 by acknowledging the division (μ1).

The process of becoming comfortable builds on this foundation with 6 further Stages (Φ) over 2 Cycles that move your perception, and possible shock, to a condition of tolerance.

Cycle-1 focuses on adopting a stance in the conflict once the division is perceived (μ1): initially by identifying factions-μ2, then by comparing perspectives-μ3 , and finally by taking sides-μ4.

Cycle-2 focuses on protecting the group from the conflict. This entails initially evoking solidarity-μ5, then highlighting consequences-μ6 , and finally maintaining the status quo-μ7 .

The Spiral is an effortful process which can stop at any Stage if comfort is judged to be sufficient. Progression is driven by (a)  personal commitment to the group, (b) the nature of the group and the conflict,  (c) social expectations, and (d) limitations of previous modes.

 

Cycle-1: Adopting a Stance

ClosedStage-1: Perceive the Division

derived from t1: Acrimonious Division

Essence:  On joining a group, the tense atmosphere generated by the long-standing conflict is soon noticeable. The exact details and implications of the conflict will not be immediately evident, nor is your appropriate response. However, the presence of a division in the group is unmistakable and you are on notice that you have to deal with it.

Consequence: You are aware the group is divided in a way that demands your attention.

Settling Here: This is an uncomfortable place to settle as there will be pressure to take sides.

Transition: The group is irrevocably split and others wonder where your allegiance lies. Temporarily sitting on the fence is possible while you learn more.

ClosedStage-2: Identify Factions

derived from t2: Opposing Factions

Essence: By identifying factions that have formed, the characteristics of the division become clearer. Each faction values unity and expects loyalty. You may be approached in regard to aligning yourself with a particular faction. Knowing the membership of each faction helps you handle personal interactions within the group.

Consequence: You have become aware of the factions, their members and the loyalty expected.

Settling Here: This is still uncomfortable but you will be able to handle social exchanges better.

Transition: The significance and value of the faction is not immediately evident from its membership. To understand the factions, is necessary to explore the beliefs and justifications for maintaining the division.

ClosedStage-3: Compare Perspectives

derived from t3: Different Perspectives

Essence:  The factions will present narratives relating to the conflict, and these need to be explored and investigated. The beliefs that generate the various perspectives can be compared as to their pertinence and benefit for the group given present circumstances.

Consequence: You become more balanced by being aware of the alternative paths open to you within the group.

Settling Here: Sitting on the fence at this stage may now be possible because you can argue either side effectively.

Transition: However, anyone who tries to sit on the fence and float above the fray is rendered suspect by others in the group. They wonder if it is a lack of principles, or a failure to understand what is at stake. You are pressed to make a judgement about what is right and best for the group as a whole. You may also think about what is best for you in terms of your place within the group.

ClosedStage 4: Take Sides

derived from t4: Preferred Side

Essence:  As well as following any analytic comparison in the previous stage, there may be personal reasons to feel comfortable in a particular faction. These are emotional influences relating to your own belief system, to personal relationships with factional members, and to what is in your own best interests.

Consequence: You are now committed to one side of the social conflict and regarded as a "normal" group member.

Settling Here: You can settle here, but taking sides means your factional membership actively maintains the division identified in Stage-1, potentially contributing to discord.

Transition: The problem with maintaining a division is that it weakens the group as a whole. While diversity is valuable in any group, there is a need for coexistence or the group will waste its energies on internal discord or even break up. No-one wants either outcome.

Cycle-2: Protecting the Group

ClosedStage-5: Evoke Solidarity

derived from t5: Necessary Solidarity

Essence:  As a member of the group, you want to see the group-as-a-whole survive and thrive. Schisms and splinter groups are threats to the integrity and mission of the group. By evoking solidarity, you assist yourself and others to put aside differences and pull together to realize the mission and face any challenges.

Consequence: Comfort increases because valuing the group as a whole gains you respect from other members regardless of their factional loyalties.

Settling Here: Ceasing here may be possible.

Transition: The emotional force of group membership will be insufficient if there are dangers. It is a matter of prudence to consider consequences with the possibility of averting these by cooperative efforts.

ClosedStage-6: Highlight Consequences

derived from t6: Potential Consequences

Essence:  It is evident to all that undesirable consequences flow from the acrimony and time wasted in arguments and disputes. The exact nature of these will vary according to the group. By highlighting consequences you display concern for the group, and it may sometimes be possible to mitigate if not prevent the most damaging outcomes.

Consequence: Other members recognize that whatever side you take, you wish to protect the group, and that earns respect.

Settling Here: A person who settles here takes on the role of an old testament prophet warning of dangers ahead.

Transition: To fully avert undesirable consequences, the group would have to change—but groups value stability. Change is resisted due to deeply rooted psychological, institutional and game-theoretic reasons.

ClosedStage-7: Maintain Status Quo

derived from t7: Existing Status Quo

Essence:  The status quo is always the default option in the face of any conflict, especially where there are long-standing opposing positions. The various factions typically reflect the group's power structures and have senior members who would lose influence should there be any changes. In larger groups, transaction costs of change can be overwhelming.

Consequence: You cleave to the status quo as the best option, enjoying the stability and reassurance that this brings.

Settling Here:  This is the final Stage: you have done all that is required to fit in and feel comfortable in doing so. Maintaining the status quo means that for the second time you acknowledge the division-μ1 but now by committing to tolerating it for as long as it persists—and there is no end in sight.

Parallels between the Two Cycles

The two cycles show parallel moves in relation to the axes:

■ The initial transition is back along the X-axis away from an assumption of persistence and with no increased need for analysis:
Φ1 Φ2 & Φ4(μ1) Φ5
This appears to be about upholding unity in the face of conflict.
In Cycle-1, unity is within the faction; in Cycle-2 unity is within the group.

■ The next transition is up the Y-axis increasing the need for analysis without additional concern for persistence:
Φ2 Φ3 & Φ5 Φ6
This appears to be about re-focusing attention on the conflict.
In Cycle-1, attention moves from persons to perspectives; in Cycle-2 attention moves from looking inwards to looking outwards.

■ The third transition is along the X-axis towards a greater likelihood of persistence while maintaining the need for analysis.
Φ3 Φ4 & Φ6 Φ7
This appears to be about showing conviction within the group.
In Cycle-1, conviction is about yourself; in Cycle-2 conviction is about the group.

■ The final transition down the Y-axis occurs spontaneously.
Φ4 μ1 & Φ7 μ1
This appears to be about endorsing realism.

This confirms what might have been expected: fitting in to with an entrenched conflict is about coming to terms with it while supporting the group-as-a-whole.

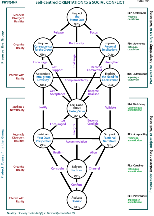
Determinants of Orienting to a Social Conflict (Q4CHK)

The Tree framework for orientation indicates the near-simultaneous use of all the factors examined in the TET and Spiral.  It is likely the way most people will think of fitting in. In bringing the various Centres to life, a person needs to be imbued with a respectful spirit. While there may be disagreement and acrimonious episodes, denigration of colleagues and constant in-fighting are in no-one's interest. Respect for differences is vital in managing the situation.

A Tree framework can be created from the Q-Spiral by focusing on the essence of each of the 7 modes as they might emerge in actual situations. This reveals a dynamic duality as well as influences between the determinants.

ClosedApplication of the Dynamic Duality

Trees are about actual activity in a social milieu. As a result modes/levels are converted to Centres by application of the dynamic duality, which is personal v social i.e. whether your functioning is essentially determined or controlled by:

  • the person with their interests and preferences: given subscript P
    or
  • the socio-physical milieu with its factors and requirements: given subscript S
    or
  • an indivisible combination of these: given subscript B for balanced.

In the case of bipolar levels, the dominant Centre is placed on the right.

Protecting Yourself in the Group: L1-L4

The lower pole of the internal duality appears to be "protect yourself in the group". It corresponds to the inner circle of the TET ("immediate, unambiguous, and direct" ways of navigating), and Cycle-1 of the Spiral for becoming comfortable ("taking a stance").

Level 1: You have no control over the existence of a division in the group but you are in control of acknowledging the division, and these two factors cannot be disentangled.

So the Centre is balanced and named:  L1B-Acknowledge Division.

Level 2: In a similar fashion, factions exist in the group as a social phenomenon, but you control identification. The two aspects cannot be disentangled.

So the Centre is balanced and named:  L2B-Identify Factions.

Level 3: Each faction will have its own perspective on the conflict and the division. While their narratives are not under your control, you can compare them. You can also, quite independently, forge your own perspective on the conflict and division.

So there are two Centres here named:

L3P-Forge Your Own Perspective
&
L3S-Compare Factional Narratives

The two poles naturally influence each other with your personal perspective appearing to be dominant.

Level 4: Taking sides is both under your control and a function of the social milieu that defines the sides.

So the Centre is balanced and named:  L4B-Take Sides.

Preserving the Group: L5-L7

The upper pole of the internal duality appears to be "preserve the group". It corresponds to the outer circle of the TET ("context-sensitive, longer-term and distancing" ways) and Cycle-2 of the Spiral ("protecting the group").

Level 5: In evoking solidarity, it is necessary to support something over which you have no control: namely, the diversity of members and the differences of opinions which are natural in any group that is not autocratically governed. However, you can control affirmation of the importance of coexistence despite such differences.

So there are two Centres here named:

L5P-Affirm the Need for Coexistence.
&
L5S-Support Intra-group Diversity

The two poles naturally influence each other with support for intra-group diversity appearing to be dominant.

Level 6: In highlighting consequences, your focus is on the infighting between the group's factions. You have no control over the state of the group, much less the consequences. However, you do control considering what the entrenched conflict means for yourself.

So there are two Centres here named:

L6P-Consider Personal Implications.
&
L6S-Highlight Consequences for the Group

The two poles naturally influence each other with highlighting group consequences appearing to be dominant.

Level 7: Maintaining the status quo is partly under your control and partly a function of others in the group whom you cannot control.

So the Centre is balanced and named:  L7B-Maintain the Status Quo.

Psychosocial Pressures

All psychosocial pressures are underpinned by acceptability as the driving force intrinsic to the Change-RL3 domain. This is not shown in the diagrams below.

First there is well-being (1°)  based on the Q4 position.
(Autonomy, 2° in the Q4 position, is not shown in the diagrams below.)

Then, as listed here, understanding (1° from Dualistic paradigm-PH'3L4) in the lower half, and acceptability (1° from Unified paradigm-PH'3L5) in the upper half.

The duplication of acceptability is noteworthy.

The requisite and self-interested Trees (below) show level by level pressures based on the Spiral pattern (see left Tree) and Tree structure i.e. Root Hierarchy (see right Tree).

Better viewing: Use browser zoom if needed.

Determinants of sociability: Tree pattern Q1 Self-centred handling of dterminants of sociability: Tree pattern Q5

 


Originally posted: 26-Jan-2026.