Q5: Social Systems (II)

The Story so Far

The Q5 Arena, based on applying unified and structural paradigms, deals with fitting in to social systems as explained in the previous topic. The 7 different ways in which it is possible to accommodate a system with all its complexities in order to fit in are also developed there, and plotted on a Typology Essentials Table (TET).

Strengthening Mastery of the System (Q5C)

Social systems demand that participants take responsibility for their use—or suffer the consequences. In this next framework, the ways to accommodate to a system, having been plotted on the TET, are viewed as modes of mastery. These modes comprise distinctive sets of principles that assist you to fit in.

Fitting in to a system commences by activating involvement (μ1). When you start, you have to use the system while being unsure about how it is going to turn out in your case.

The developmental process builds on this Stage-1 foundation with 6 further Stages (Φ) over 2 Cycles that move you from allowing involvement based on hope for the best to exploiting your involvement based on knowing the system.

Cycle-1 focuses on getting the system working for you following allowing involvement(μ1min). This is initially by conducting a relevant inquiry-μ2, then by accessing a mediating mechanism-μ3, and finally by using a system facility-μ4.

Cycle-2 focuses on increasing security and gains from the system. This entails initially exploring the structure-μ5, then discovering norms-μ6 , and finally tracking system evolution-μ7.

The Spiral is an effortful process which can stop at any Stage if your mastery is judged to be sufficient. Progression is driven by (a) the nature of the system, (b) personal circumstances, (c) social requirements, and (d) limitations of previous modes.

Cycle-1: Getting the System Working for You

ClosedStage-1: Allow Involvement

derived from t1: Unavoidable Engagement

Essence:  Initial activation of involvement with a system involves allowing (or forcing) yourself to take that step. It is in the nature of social systems is that they are bureaucratic and complicated. Any involvement feels daunting but there is usually no option.

Consequence: You take the first step as you become aware that there is a system, essential for your social life, which you must get involved with.

Settling Here: Once you start you have to continue.

Transition: The system appears overwhelming and yet you have to find out what is required of you to get your needs met or to fulfil some regulatory obligation. For this, you need knowledge.

ClosedStage-2: Conduct Inquiries

derived from t2: Targeted Inquiry

Essence: With a focus on the concern that led to your involvement, you need to inquire as to what your next step is or how you can satisfy what the system is currently demanding of you. This may involve searching websites online, reading provided pamphlets, or even a book.

Consequence: You understand that there is a way to meet a particular demand, even if you cannot work out what it is or how to handle it.

Settling Here: Unless you discover with certainty that nothing is required of you, you cannot settle here.

Transition: It is one thing to know what is required and quite another thing to actually do it. The documentation may be fearsome, the facility may communicate in an incomprehensible bureaucratic language, there may be too many intricate steps with unspoken assumptions. If you are in a foreign country, then everything is much harder as previous assumptions about a similar system is unlikely to apply, and translations are often poor. You realise that you need help from someone embedded in the system.

ClosedStage-3: Access Mediation

derived from t3: Suitable Mediation

Essence:  Every system knows, or at least staff and users know, that it is complicated and confusing, with every improvement typically adding more complexity. Systems therefore have a range of intermediating mechanisms that can manage the engagement on behalf of a user. These may be free and provided by the authorities or sometimes by charitable bodies; but there are also commercial advisory and support services.

Consequence: Your anxiety reduces as you off-load responsibility and cease trying so hard.

Settling Here: Sometimes, employed mediators have the power to act on your behalf now and in the future. In this case, you may be able to settle here.

Transition: However, depending on mediators may be inappropriate, too expensive, or impossible. In that case, you need to proceed to take action yourself and use the system facility.

ClosedStage 4: Make Use

derived from t4: Specific Use

Essence:  The system is set up for you to use it, as long as you select the correct facility for the service you require, and abide by its rules and regulations.

Consequence: You successfully get a tangible benefit from the system. At this point, activation of involvement (μ1) moves naturally from allowing to managing.

Settling Here: If you only require a limited service, and you can now manage involvement, then your mastery of the system may be sufficient for your needs and it is possible to settle here.

Transition: In many cases, you will be aware that you will sooner or later require a variety of system services, and that if you are to get the best for yourself, then you need a bigger picture.

Cycle-2: Increasing Security and Gains

ClosedStage-5: Explore the Structure

derived from t5: Organised Facilities

Essence:  Most systems have a ramified structure that is not obvious. This includes its component social bodies and special facilities with their functions and specialist services. In addition, there are the many rules, regulations and formalities associated with the various bureaucracies that may be daunting, but cannot be ignored.

Consequence: You develop a sense of the extent, significance, functioning and requirements of the system.

Settling Here: This level of mastery may be sufficient if your interactions are well-structured, formalized and frequently used.

Transition: If your involvement with the system has informal elements and depends on the discretion of insiders, then cultural elements will play a role in any engagement. To get benefits, you need to move about the system with ease and that means appreciating how insider staff think and how things are done.

ClosedStage-6: Discover Norms

derived from t6: System Cultures

Essence:  Any system possesses an over-riding culture related to the societal context. However, different parts of the system have their own norms too, based on their function and sometimes their history or personalities in charge. Discovering these norms and appreciating their influence on any activity will allow you to adjust expectations accordingly. Shaping your interactions with norms enables better handling of insiders and more likelihood of achieving your desired outcome.

Consequence: You become able to interact sympathetically with insiders and get what help for your concerns that they have the discretion to offer.

Settling Here: It is possible to settle here.

Transition: However, if the system is of great importance to you, then you need to become aware of emerging changes as soon as possible. Changes can either open opportunities for your or leave you exposed and vulnerable.

ClosedStage-7: Track Evolution

derived from t7: Current Evolution

Essence:  Every system is constantly changing. Sometimes the changes are directional, driven by government policy or commercial developments. Sometimes the changes are haphazard driven by a local personality or social factors. Social and traditional media will typically report on major system developments, and there may be specialist websites, blogs and periodicals aimed at the public. System components and professionals will also have websites and magazines so that insiders can know what is happening as part of adjusting their businesses or planning their own careers.

Consequence: You have reached the end-point of mastery: being aware of the system and its ongoing evolution.

Settling Here: This is the end-point. Reaching this stage means that you have mastered the system insofar as is practical and useful for you. You still may get frustrated and occasionally confused, but your involvement-μ1 is constantly being activated and is now assumed.

Parallels between the Two Cycles

As the diagram at right indicates, the two cycles show parallel moves in relation to the axes:

■ The initial transition is back along the X-axis away from a focus on personal benefit and with no increased need for self-control:
Φ1 Φ2 & Φ4(μ1) Φ5
This appears to be about gaining perspective on the system's complexity.
In Cycle-1, the perspective is specific; in Cycle-2 the perspective is general.

■ The next transition is up the Y-axis increasing the need for self-control without additional concern for benefit:
Φ2 Φ3 & Φ5 Φ6
This appears to be about getting assistance to master the complexity.
In Cycle-1, assistance is obtained from a dedicated intermediary; in Cycle-2 assistance is obtained by exploiting norms within the system.

■ The third transition is along the X-axis towards a greater focus on benefit while maintaining a high level of self-control.
Φ3 Φ4 & Φ6 Φ7
This appears to be about staying close to the functioning of the system.
In Cycle-1, closeness means using a service or facility; in Cycle-2 closeness is about keeping in touch with potential and actual developments.

■ The final transition down the Y-axis occurs spontaneously.
Φ4 μ1 & Φ7 μ1
This appears to be about improving participation in the system.

This confirms what might have been expected: fitting in to with a social system is about accepting involvement and learning, while depending on a specialist intermediary.

Determinants of Orienting to a Social System (Q5CHK)

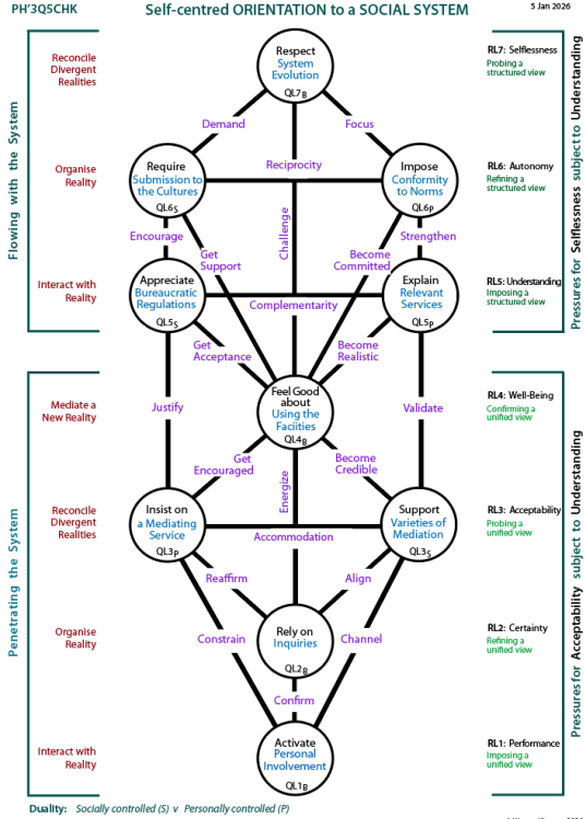
The Tree framework for orientation indicates the near-simultaneous use of all the factors examined in the TET and Spiral.  It is likely the way most people will think of fitting in. In bringing the various Centres to life, a person needs to be imbued with an impersonal spirit. Nothing that happens, infuriating as it may be, is targeted at you. Distancing yourself and removing emotions as much as possible gives you the best chance of a positive result.

A Tree framework can be created from the Q-Spiral by focusing on the essence of each of the 7 modes as they might emerge in actual situations. This reveals a dynamic duality as well as influences between the determinants.

ClosedApplication of the Dynamic Duality

Trees are about actual activity in a social milieu. As a result modes/levels are converted to Centres by application of the dynamic duality, which is personal v social i.e. whether your functioning is essentially determined or controlled by:

  • the person with their interests and preferences: given subscript P

    or
  • the socio-physical milieu with its demands, factors and requirements: given subscript S
    or
  • an indivisible combination of these: given subscript B for balanced.

In the case of bipolar levels, the dominant Centre is placed on the right.

Penetrating the System: L1-L4

The lower pole of the internal duality appears to be "penetrating the system". It corresponds to the inner circle of the TET ways of accommodating("practical, efficient") and Cycle-1 of the Spiral for mastery of the system ("getting the system working for you").

Level 1: You are faced with a system that has a long history and is essential for handling a particular personal or social need. You may choose to engage or the system may take the first step (e.g. requiring you to provide information or make a payment). In all cases your response remains under your control, even if there is often little choice in practice.

So the Centre is balanced and named:  L1B-Activate Personal Involvement.

Level 2: In a similar fashion, when you conduct inquiries into the system, interests driving your inquiry and the nature of the system cannot be disentangled.

So the Centre is balanced and named:  L2B-Conduct Inquiries.

Level 3: There are typically a variety of mediating mechanisms available for use, and these are not under your control at all. However, surveying the field and employing a particular mediation service is fully under your control.

So there are two Centres here named:

L3P-Employ a Mediating Service
&
L3S-Discover Varieties of Mediation

The two poles naturally influence each other with your use of mediationappearing to be dominant.

Level 4: Using facilities in the system is under your control but simultaneously a function of the presence of those facilities which is under social control.

So the Centre is balanced and named:  L4B-Make Use of Facilities.

Flowing with the System: L5-L7

The upper pole of the internal duality appears to be "flowing with the system". It corresponds to the outer circle of the TET ways of accommodating ("system complexity and development" ) and Cycle-2 of the Spiral for mastery of the system ("increasing security and gains").

Level 5: In exploring the system, it is necessary to focus on services and functions that are relevant to your concerns, and this is under your control. However, you have no control over the system's facilities and their rules, regulations and bureaucracy, and these cannot be avoided.

So there are two Centres here:

L5P-Know about Relevant Services
&
L5S-Clarify Bureaucratic Regulations

The two poles naturally influence each other with regulatory issues appearing to be dominant.

Level 6: You can discover norms in play, but culture can never be under your control because it is a group phenomenon. Flouting the culture is dangerous given you enmeshment in an impersonal system, and submission is almost mandatory. However, you can control your use of conformity and interact with staff in ways that get the best out of the system.

So there are two Centres here:

L6P-Exploit your Conformity
&
L6S-Tolerate Submission to the Cultures

The two poles naturally influence each other with submission to culturesappearing to be dominant.

Level 7: Tracking system evolution is under your control in regard to the effort being made, but it is also simultaneously controlled by the evolution that is occurring.

So the Centre is balanced and named:  L7B-Track System Evolution.

Psychosocial Pressures

All psychosocial pressures are underpinned by acceptability as the driving force intrinsic to the Change-RL3 domain. This is not shown in the diagrams below.

First there is understanding (1°)  based on the Q5 position.
(Certainty, 2° in the Q5 position, is not shown in the diagrams below.)

Then, as listed here, acceptability (1° from Unified paradigm-PH'3L5) in the lower half, and selflessness (1° from Structural paradigm-PH'3L6) in the upper half.

The duplication of acceptabilityis noteworthy.

The requisite and self-interested Trees (below) show level by level pressures based on the Spiral pattern (see left Tree) and Tree structure i.e. Root Hierarchy (see right Tree).

Better viewing: Use browser zoom if needed.

Determinants of sociability: Tree pattern Q1 Self-centred handling of dterminants of sociability: Tree pattern Q5

 


Originally posted: 26-Jan-2026.