Q6: Social Roles (II)

The Story so Far

The Q6 Arena, based on structural and unitary paradigms, deals with fitting in to social roles as explained in the previous topic. The 7 different ways in which it is possible to personalize a role to make it a good fit are also developed there and plotted on a Typology Essentials Table (TET).

Strengthening Identification with the Role (Q6C)

In this next framework, the ways to personalize a social role, having been plotted on the TET, are viewed as modes of identifying with a role. These modes comprise distinctive sets of principles for fitting in to a role.

Fitting in to a role commences by selecting a role (μ1) because the foundation of fitting in is acknowledgement that social life requires taking on roles. You then fit in maximally by becoming fully identified with a particular role.

The identification process is progressive and develops with 6 further Stages (Φ) over 2 Cycles that move you from initial adoption to ownership of the role and ultimately to justifying and defending your role.

Cycle-1 focuses on establishing a modus vivendi with a role following its adoption in Stage-1. Living with a role commences initially by interpreting the role-Φ2, then by adjusting the role-Φ3 to fit your situation, and finally by functioning in role-Φ4.

Cycle-2 focuses on embedding your self-in-role within society. This entails initially conforming to role norms-Φ5 in your society, then satisfying its role stereotypes-μ6 , and finally re-defining role expectations-Φ7 in an acceptable way.

The Spiral is an effortful process which can stop at any Stage if identification is judged to be sufficient. Progression is driven by (a) the strength of your individualism, (b) the importance of the role in your life, (c) changing social expectations, and (d) limitations of previous modes.

Cycle-1: Establishing a Modus Vivendi

ClosedStage-1: Select the Role

derived from t1: Role Selection

Essence:  Social roles are intrinsic to most everyday activities and there is a spontaneous tendency to gravitate to filling them without reflection. However, roles were not designed for any particular person and if you are to function optimally, you need to deliberately adopt any particular role (or reject it).

Consequence: Initial adoption does not require personal identification beyond a simple provisional personal acceptance of the associated social expectations.

Settle Here: This is not possible.

Transition:  Roles are not mechanical and fixed, but a dynamic interplay between people. Any adopted role generates issues in regard to how the rights, duties and expectations inherent in this role apply to you and your situation as it evolves. You need to find a way to orient yourself.

ClosedStage-2: Interpret the Role

derived from t2: Personal Interpretation

Essence: You have to consider everyday activities where any adopted role comes into play and consider how the role could affect you.  Such reflection allows you to interpret the meaning of the role for you given your personality and situation.

Consequence: Your interpretation of the role is the commencement of identification. You are now making the role your own and not simply operating in accord with the opinions of others.

Settle Here: This is not possible due to social pressures that will force an adjustment.

Transition: Your interpretation of the role does not take into account the evolving reality that you must handle.

ClosedStage-3: Adjust the Role

derived from t3: Expedient Adjustments

Essence:  The situations in which you find yourself will make a variety of demands on you. In order to deal with these demands while staying in role, it will become necessary to adjust the role. That could mean, for example, modifying duties, abandoning certain duties or taking on additional duties.

Consequence: This reformulation of the social role means that it can exert more control over your activities.

Settle Here: This is not possible because you do not fit in until you function in role.

Transition: Adjustment of the role to practicalities puts you in a position to function in its terms and deliver a meaningful performance as expected by yourself and others.

ClosedStage 4: Function in Role

derived from t4: Distinctive Functioning

Essence:  Functioning in role in a way that fits you and your situation s now possible. This allows you to become socially effective.

Consequence: At this point, your selection of the role ( μ1) moves naturally from a semi-reflexive adoption to ownership of the role.

Settle Here: This is possible if you are not too concerned with how you are perceived.

Transition: Fitting in to the role means fitting in to wider society, but ownership of the role does not guarantee the response of wider society.

Cycle-2: Embedding your Self-in-Role in Society

ClosedStage-5: Conform to Role Norms

derived from t5: Socialized Norms

Essence:  Depending on your life course, you will have been socialized more or less into the norms that are part of any social role. However, inexperience and individualism can lead you astray. To prevent this, determination to conform to norms associated with the social role is therefore required.

Consequence: Your handling of the role is now regarded as appropriate by others, which builds self-esteem.

Settle Here: This is possible because you can now fit in sufficiently with the usual expectations of others.

Transition: To get maximum approval from others, it is necessary to recognize the existence of stereotypes associated with roles.

ClosedStage-6: Emulate Role Stereotypes

derived from t6: Accepted Stereotypes

Essence:  Society develops stereotypes as ideal-typical-standardized examples of role fulfilment. These may be more or less adapted to support actual functioning and role fulfilment, but they exert a powerful hold on the popular imagination. You get approval by emulating those stereotypes,

Consequence: Your identification with the role is now more fully aligned with societal expectations.

Settle Here: This is possible.

Transition: Stereotypes are simplified meaningful structures that get fixed in the culture and increasingly lack personal significance as society evolves.

ClosedStage-7: Re-define Role Expectations

derived from t7: Idiosyncratic Definition

Essence:  Society is ever-evolving and that affects role performance. Nothing can withstand the forces of social change, and role expectations must necessarily alter. The only way that such alteration can occur is by individuals in a role asserting openly for themselves and potentially others, what is now necessarily and properly required and allowed in a role.

Consequence: You identify with a new role definition that others come to recognize as valuable.

Settling Here: This is the final Stage. Your selection of the role (μ1) now moves naturally from an ownership of the role to justification of the role.

Parallels between the Two Cycles

The two cycles show parallel moves in relation to the axes:

■ The initial transition is back along the X-axis away from role fulfilment and with no increased need for submission:
Φ1 Φ2 & Φ4(μ1) Φ5
This appears to be about improving the fit with the rolefit is improved socially.

■ The next transition is up the Y-axis increasing the need for submission without additional concern for role fulfilment:
Φ2 Φ3 & Φ5 Φ6
This appears to be about allowing adaptation to the role.
In Cycle-1, adaptation is to an actual environment; in Cycle-2 adaptation is to social conceptions.

■ The third transition is along the X-axis towards more generation of role fulfilment while maintaining the same need for submission.
Φ3 Φ4 & Φ6 Φ7
This appears to be about delivering results via the role.
In Cycle-1, results are personal; in Cycle-2 results are social.

■ The final transition down the Y-axis occurs spontaneously.
Φ4 μ1 & Φ7 μ1
This appears to be about getting confidence in the role.

This confirms what might have been expected: fitting in to with a social role is about fully assuming the role while remaining your own person as far as possible.

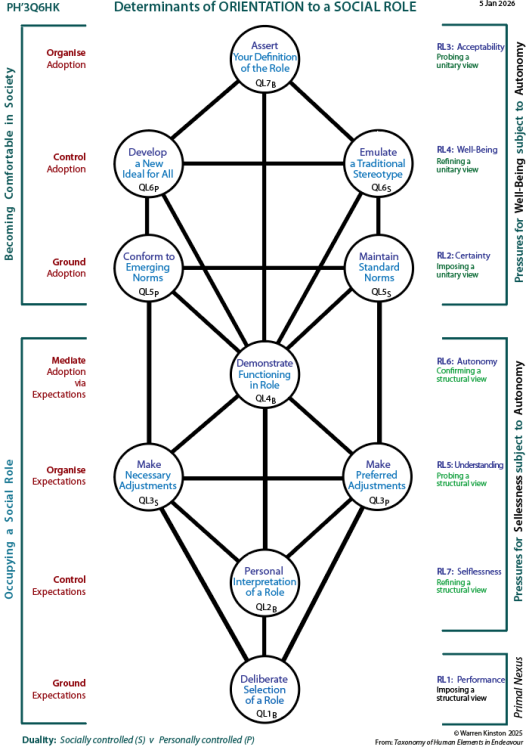
Determinants of Orienting to a Social Role (Q6CHK)

The Tree framework for orientation indicates the near-simultaneous use of all the factors examined in the TET and Spiral.  It is likely the way most people will think of fitting in. In bringing the various Centres to life, a person needs to be imbued with an ethical spirit. Acting in role should be concordant with what is right and good.

A Tree framework can be created from the Q-Spiral by focusing on the essence of each of the 7 modes as they might emerge in actual situations. This reveals a dynamic duality as well as influences between the determinants.

ClosedApplication of the Dynamic Duality

Trees are about actual activity in a social milieu. As a result modes/levels are converted to Centres by application of the dynamic duality, which is personal v social i.e. whether your functioning is essentially determined or controlled by:

  • the person with their interests and preferences: given subscript P
    or
  • the socio-physical milieu with its factors and requirements: given subscript S
    or
  • an indivisible combination of these: given subscript B for balanced.

In the case of bipolar levels, the dominant Centre is placed on the right.

Occupying the Role: L1-L4

The lower pole of the internal duality appears to be "occupying the social role". It corresponds to the inner circle of the TET ("self-oriented, practical") and Cycle-1 of the Spiral ("establishing a modus vivendi with the role").

Level 1: Selection of a role requires the person to commit to a choice and society to provide role options. Neither can exist without the other.

So the Centre is balanced and named:  L1B-Deliberate Selection.

Level 2: Interpretation of a role is under the control of a person, but possible interpretations are limited by norms and the social environment. Again, neither can exist without the other

So the Centre is balanced and named:  L2B-Personal Interpretation.

Level 3: Situations can justify or demand adjustments to roles. A person can take the initiative and determine certain adjustments according to their own preferences. However, the social milieu can also alter so as to require adjustments regardless of personal preference.

So there are two Centres here named:

L3P-Make Preferred Adjustments
&
L3S-Make Necessary Adjustments.

The two poles naturally influence each other with personal adjustments appearing to be dominant.

Level 4: Functioning in role is under personal control, but the social milieu determines functioning as well.

So the Centre is balanced and named:  L4B-Demonstrate Functioning.

Becoming Comfortable in Society: L5-L7

The upper pole of internal duality appears t be "becoming comfortable in society". It corresponds to the outer circle of the TET ("societally-oriented conceptual") and Cycle-2 of the Spiral ("embedding your self-in-role in society").

Level 5: Everyone undergoes a socialization into norms that are standard within society. However, norms evolve and when an emerging norm is becoming established, a person can opt to conform to that as well or, sometimes, instead.

So there are two Centres here named:

L5P-Conform to Emerging Norms
&
L5SMaintain Standard Norms.

The two poles naturally influence each other with maintenance of standard norms appearing to be dominant.

Level 6: Traditional role stereotypes are entirely under the group's control. However, a person can envisage their own ideal for the role and attempt to live up to that.

So there are two Centres here named:

L6P-Develop a New Ideal for All
&
L6S-Emulate a Traditional Stereotype.

The two poles naturally influence each other with emulating stereotypes appearing to be dominant.

Level 7: Re-defining role expectations in the face of societal evolution is a matter for each individual but is dependent on that evolution. Rather than being ideal, this definition is practical. The social milieu has influence but does not have independent control here.

So the Centre is balanced and named:  L7B-Assert Your Definition.

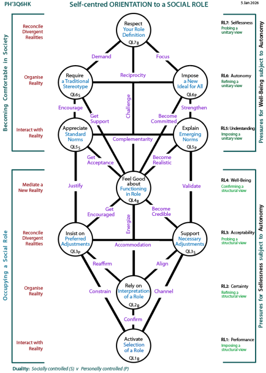
Psychosocial Pressures

All psychosocial pressures are underpinned by acceptability as the driving force intrinsic to the Change-RL3 domain. This is not shown in the diagrams below.

First there is autonomy (1°) based on the Q6 position.
(Well-Being, 2° in the Q6 position, is not shown in the diagrams below.)

Then, as listed here, selflessness (from the Structural paradigm-PH'3L6) in the lower half, and well-being (from the Unitary paradigm-PH'3L7) in the upper half.

The requisite and self-interested Trees below show level by level pressures based on the Spiral pattern (see left Tree) and Tree structure i.e. Root Hierarchy (see right Tree).

Better viewing: Use browser zoom if needed.

Determinants of sociability: Tree pattern Q1 Self-centred handling of dterminants of sociability: Tree pattern Q5

Originally posted: 26-Jan-2026.