Q7: Group Cultures (II)

The Story so Far

The Q7 Arena, based on applying unitary and dynamic paradigms, deals with fitting in to a group culture as explained in the previous topic. The ways in which it is possible, or even necessary, to adapt to the culture are also developed there, and plotted on a Typology Essentials Table (TET).

Strengthening Assimilation into the Culture (Q7C)

In this next framework, the ways to adapt to a culture, having been plotted on the TET, are viewed as modes of assimilating. These modes comprise distinctive sets of principles for fitting in with a group's culture.

The effort to fit in here is generated by the desire to belong to a particular group (i.e. a social body, a community or society), and to be fully accepted by its members. So assimilation commences in Stage-1 by learning about group norms (μ1).

The strengthening process builds on this foundation with 6 further Stages (Φ) over 2 Cycles that move a conscious willing conformity to a spontaneous version.

Cycle-1 focuses on becoming like others in the group following learning some norms (μ1): initially by responding to social pressure-μ2, then by restraining personal tendencies-μ3 , and finally by practising imitation-μ4.

Cycle-2 focuses on functioning effectively within the group. This entails initially adjusting your expectations-μ5, then reconstructing your mindset-μ6 , and finally surrendering-μ7 to the culture.

The Spiral is an effortful process which can stop at any Stage if compliance is judged to be sufficient. Progression is driven by (a) your commitment to the group, (b) your comfort with group culture,  (c) expectations of group members, and (d) limitations of previous modes.

 

Cycle-1: Becoming Like Others in the Group

ClosedStage-1: Learn Group Norms

derived from t1: Norm-based Conformity

Essence: When you join a group you notice or enquire or are advised about a variety of informal behaviours relating to the culture: "how we do things around here". You willingly conform because you know how necessary it is to be accepted. In society this process commences from earliest childhood as parents model and enforce cultural expectations as part of socializing their children.

Consequence: You get off to a good start in the group.

Settling Here: This is most unlikely unless it is a very short period of membership.

Transition: While you may know a little, there is much more to learn. However many cultural rules and habits are never spelled out. So learning usually follows a comment or interaction whose inappropriateness is made explicit.

ClosedStage-2: Respond to Pressure

derived from t2: Social Pressure

Essence: Everyone in a group is continually but silently and mostly unconsciously monitoring everyone else for conformity. The moment you violate a norm, someone is likely to step in with gentle social pressure. Perhaps a gesture of disapproval is enough, while in other case a verbal correction and explanation is required. An apology and a prompt response to such pressure ensures there is no long-lasting damage to group participation.

Consequence: You are perceived as sensitive to informal group expectations and willing to adjust yourself.

Settling Here: This is most unlikely unless it is a very short period of membership.

Transition: In many situations, you are likely to wish to apply preferences, views and behaviours based on socialization in a previous group or even another society. This is simply unacceptable so you have to watch yourself carefully in the early days of assimilating.

ClosedStage-3: Restrain Your Tendencies

derived from t3: Personal Restraint

Essence:  Even if you believe that the group's expectations are irrational or harmful based on your knowledge or past experience, you must be very careful not to allow that to interfere with conforming. There will be a way to communicate, but you need to start from the position that your views do not have any priority. Insisting on your rights as an individual will be entirely counter-productive. The only way is to monitor yourself and restrain all such tendencies.

Consequence: Your individuality will be somewhat suppressed and channeled in ways that fit the culture.

Settling Here: This is possible, but you could still be exposed in some situations.

Transition: There will be special situations where you simply will not know the required ritual or forms of relating. The only way to manage this is to get implicit guidance from others and do what everyone else is doing.

ClosedStage 4: Practise Imitation

derived from t4: Deliberate Imitation

Essence:  The aim in fitting in is to be like everyone else. That is most easily achieved if you watch others and copy them. In unusual or rare situations, this is the only course of action: someone will say: "just follow me and do whatever I do". This imitation needs to be sincere and not used to mock the culture.

Consequence: You are now recognized as participating in the culture.

Settling Here:  Norms have become embedded through a combination of inner determination and outer pressure in the previous Stages. Conformity-μ1 has developed from «learning norms» in Stage-1 to «accepting norms».

Transition: Becoming a recognizable group member via conformity is not enough. You have to be able to show you can handle situations and function effectively within the culture, which requires a fuller response.

Cycle-2: Functioning Effectively in the Group

ClosedStage-5: Adjust your Expectations

derived from t5: Altered Expectations

Essence:  You cannot deal with situations simply on the basis of expedience or the rational pursuit of an outcome. Instead, you must view all situations through the lens of the culture. Cultural norms apply before anything else becomes relevant. That means adjusting your expectations of others involved, of what is right for yourself, and often of what counts as a satisfactory outcome.

Consequence: You can successfully manage group-related situations.

Settling Here: This is possible.

Transition: You can now conform while still remaining psychologically somewhat apart from the culture. Not being wholehearted about the group and its culture leaves you vulnerable. Others in the group may not fully trust you.

ClosedStage-6: Reconstruct your Mindset

derived from t6: Communal Mindset

Essence:  The group will have a mindset that members use whatever the challenge being faced. You need to appreciate and apply a similar mentality in order to function effectively in many situations. If you can internalize the essential features of the group mindset and use it as a way of thinking things through, then others will be more likely to view you as one of them.

Consequence: Your way of functioning now harmonizes with the culture.

Settling Here: This is possible.

Transition: While you can handle most everything, the group can still from time to time generate arrangements or events that you find unsatisfactory or undesirable. Avoiding or escaping such situations would indicate you have not yet fully identified with the group and its culture.

ClosedStage-7: Require Surrender

derived from t7: Unequivocal Surrender

Essence:  Whatever the system or situation that confronts you in the group, you must force yourself to surrender to the group's modus operandi. Particularly in a large group, there is an implicit battle between your own individuality and the culture. As it is impossible to fight against a culture and its systems, surrendering in that implicit battle is the final requirement and much easier now that your mentality is altered.

Consequence: You are now fully identified and socialized into the group. This may generate issues if or when you move to another group.

Settling Here: This is the end-point. Compelling yourself to surrender is the final Stage of assimilation. So conformity-μ1 moves from norms that are accepted to norms that are adhered to in a natural and spontaneous way.

Parallels between the Two Cycles

The two cycles show parallel moves in relation to the axes:

■ The initial transition is back along the X-axis away from increasing uniformity and with no increased emphasis on belonging:
Φ1 Φ2 & Φ4(μ1) Φ5
This appears to be about permitting correction to your behaviour.
In Cycle-1, correction focus on your conduct; in Cycle-2, correction focuses on your attitude.

■ The next transition is up the Y-axis increasing the importance of belonging without additional effects on uniformity:
Φ2 Φ3 & Φ5 Φ6
This appears to be about altering fundamentals of your behaviour.
In Cycle-1, the fundamentals are urges to act; in Cycle-2, the fundamentals are ways of thinking.

■ The third transition is along the X-axis for a greater contribution to uniformity while maintaining a high importance of belonging.
Φ3 Φ4 & Φ6 Φ7
This appears to be about requiring submission to the culture.
In Cycle-1, submission refers to specific behaviours; in Cycle-2, submission is about yourself as a whole person.

■ The final transition down the Y-axis occurs spontaneously.
Φ4 μ1 & Φ7 μ1
This appears to be about releasing compliance with the culture.

This confirms what might have been expected: fitting in to a group culture is about submerging individuality while embracing something that feels alien.

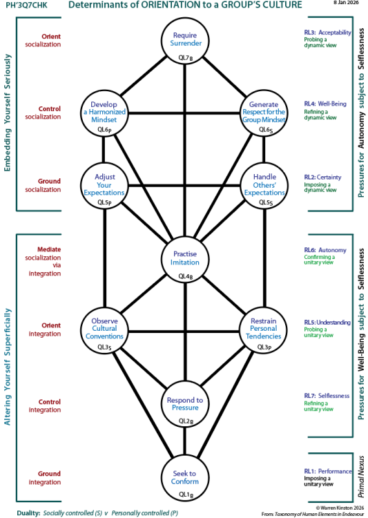
Determinants of Orienting to a Group Culture (Q7CHK)

The Tree framework for orientation indicates the near-simultaneous use of all the factors examined in the TET and Spiral.  It is likely the way most people will think of fitting in. In bringing the various Centres to life, a person needs to be imbued with a submissive spirit. Cultures dominate and submitting to their requirements is essential for your mental health.

A Tree framework can be created from the Q-Spiral by focusing on the essence of each of the 7 modes as they might emerge in actual situations. This reveals a dynamic duality as well as influences between the determinants.

ClosedApplication of the Dynamic Duality

Trees are about actual activity in a social milieu. As a result modes/levels are converted to Centres by application of the dynamic duality, which is personal v social i.e. whether your functioning is essentially determined or controlled by:

  • the person with their interests and preferences: given subscript P;
    or
  • the socio-physical milieu with its factors and requirements: given subscript S;
    or
  • an indivisible combination of these: given subscript B for balanced.

In the case of bipolar levels, the dominant Centre is placed on the right.

Altering Yourself Superficially: L1-L4

The lower pole of the internal duality appears to be "altering yourself superficially". It corresponds to the inner circle of the TET ("direct, immediate, specific ways to adapt") and Cycle-1 of the Spiral ("becoming like others in the group").

Level 1: Conforming to norms involves both the conformity over which you have full control and the norms over which the social group has control. These two factors cannot be disentangled. Aalthough conformity is a necessity, the ability to conform cannot be taken for granted because cultures are complicated,

So the Centre is balanced and named:  L1B-Seek to Conform.

Level 2: In responding to pressure, responding is something that you have full control over, while the pressure applied is something over which you have no control. That means these two factors must be synthesized or fused.

So the Centre is balanced and named:  L2B-Respond to Pressure.

Level 3: Your tendencies are certainly under your control, as is the determination to restrain them. However, the application of restraint depends on existing cultural conventions, over which you have no control. These norms provide an independent context that must be observed.

So there are two Centres here named:

L3P-Restrain Personal Tendencies
&
L3S-Observe Cultural Conventions.

The two poles naturally influence each other with personal restraint needing to be dominant.

Level 4: While the practise of imitation is under your control, who and what you imitate is not, and these two factors appear to be entangled.

So the Centre is balanced and named:  L4B-Practise Imitation.

Embedding Yourself Seriously: L5-L7

The upper pole of the internal duality appears to be "embedding yourself seriously". It corresponds to the outer circle of the TET ("general, future-oriented, complicated ways to adapt") and Cycle-2 of the Spiral ("functioning effectively in the group").

Level 5: You have control over your own expectations. But you do not have control over the expectations that others may have, even if you know what they are likely to be. These two factors are distinct.

So there are two Centres here named:

L5P-Adjust your Expectations
&
L5S-Handle Others' Expectation

The two poles naturally influence each other with handling others' expectationsneeding to be dominant.

Level 6: In reconstructing your mindset, you have control over the mindset that you actively develop and this must harmonize with the group mentality. However, you have no control over the group mentality which you are attempting to emulate. The mentality would not persist if it was not useful. Sensitively attuning over time will allow you sympathize with its way of thinking and recognize its value.

So there are two Centres here named:

L6P-Develop a Harmonized Mindset
&
L6S-Generate Respect for the Group Mindset

The two poles naturally influence each other with respect for the group mindsetneeding to be dominant.

Level 7: Requiring surrender is simultaneously a personal matter and dependent wholly on the circumstances.

So the Centre is balanced and named:  L7B-Require Surrender.

Psychosocial Pressures

All psychosocial pressures are underpinned by acceptability as the driving force intrinsic to the Change-RL3 domain. This is not shown in the diagrams below.

First there is selflessness (1°)  based on the Q7 position.
(Acceptability, 2° in the Q7 position, is not shown in the diagrams below.)

Then, as listed here, well-being (1° from Unitary paradigm-PH'3L7in the lower half, and autonomy (1° from Dynamic paradigm-PH'3L1) in the upper half.

The duplication of acceptability is noteworthy.

The requisite and self-interested Trees (below) show level by level pressures based on the Spiral pattern (see left Tree) and Tree structure i.e. Root Hierarchy (see right Tree).

Better viewing: Use browser zoom if needed.

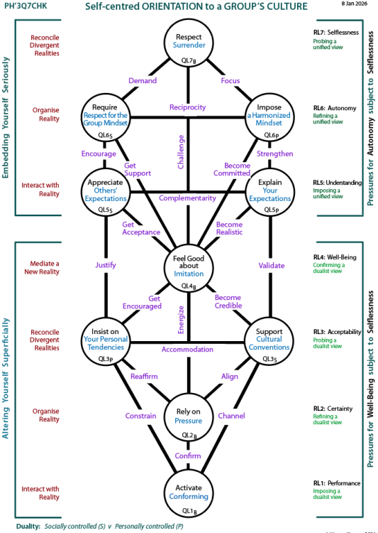
Determinants of sociability: Tree pattern Q1 Self-centred handling of dterminants of sociability: Tree pattern Q5

The 7 arenas have been identified and investigated.

Originally posted: 26-Jan-2026.