Handling Fitness

Internal Duality

The internal duality of this Tree corresponds to the two Cycles of the Spiral.

It has been established (here) that Spirals reveal how the next higher Domain influences the Domain of the Spiral. In this case, the Spiral domain is Change-RL3 and the next higher Domain is Experience-RL4.

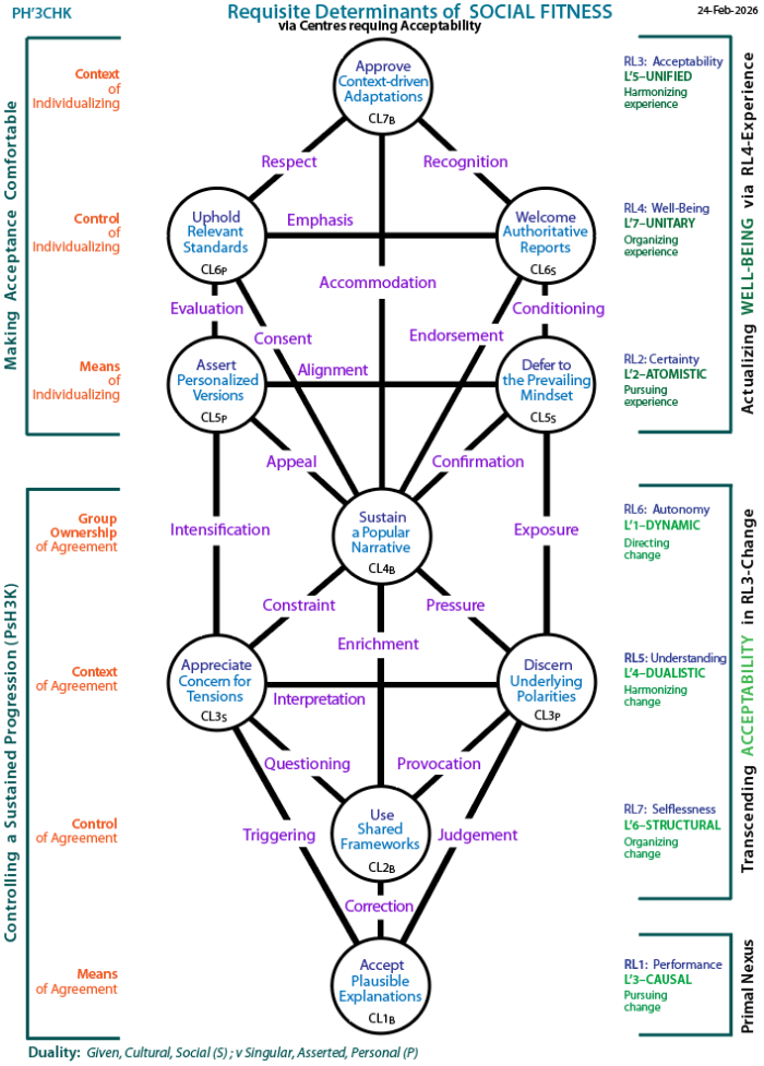
The lower pole of the duality is the lower 4 Tree Centres that originate from Cycle-1 modes. These are dominated by acceptability, which characterizes the Change Domain.

These Centres control any sustained progression-PsH3, which is the Change Domain Field. Enabling ongoing change: i.e. accepting explanations-CL1 is what is required to pursue change, so this functions under a performance pressure. The other Centres that support ongoing change call for transcendence: using frameworks (CL2), which organises change calls for selflessness; appreciating polarization (CL3), which harmonizes change calls for understanding; and sustaining a narrative (CL4) which directs change calls for autonomy.

If these conditions are met, then there is support for the evolving situation as it is depicted by the group.

The upper pole of the duality is the top 3 Tree Centres that originate from Cycle-2 modes. These are dominated by a pressure for well-being, which characterizes the Experience Domain.

The effect is to make acceptance comfortable: and these pressures are actualizing in nature. Formulating your own version (CL5) of the situation pursues experience and enables certainty; using standards (CL6), which organises experience is driven by well-being; adaptations to the context (CL7), which harmonizes experience requires acceptability. Taken together, these Centres allow a person to become comfortable about sharing the group's reality and therefore able to fit in.

If these conditions are not met, then acceptance becomes uncomfortable and fitting in becomes difficult or impossible.

Requisite Determinants

The analysis provided has been on the basis of what is requisite, leaving out any particular idiosyncratic preferences or self-assertive tendencies. The end result is shown below.

Note the additional speculative information on the left-hand side related to the internal duality.

The lower pole is manifested as supporting any sustained progression (PsH3) of a situation within a particular social group or community.

The upper pole is about making acceptance comfortable given a person's need for individuality.

 

Self-centred Handling of Determinants

Frameworks for self-centred handling of personal functioning have a standard form:

  • Centre verbs are standard.
  • Channel names are standard.
  • Tree pressures from the Root Hierarchy pattern are significant.
  • The pattern of handling reality laid out in the left column is standard.
  • The personal v social dynamic duality is reversed at L's 3, 5 and 6.

This standard is applied below to Determinants of Fitting In

 


Originally posted: 30-Apr-2025. Last amended: 25-Feb-2026.