Self-Centred Handling of Fitness
Objective Determinants
The analysis provide has been on the basis of what is requisite, leaving out any particular idiosyncratic preferences or self-assertive tendencies.
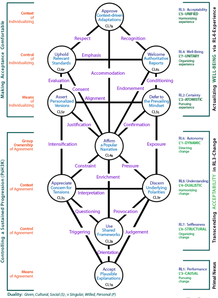
The end result based on the propositions in the last four topics is shown below.
Note the additional speculative information on the left-hand side related to the internal duality (shown on the right).
The lower pole is manifested as supporting any
of a situation within a particular social group or community.The upper pole is about making acceptance comfortable given a person's need for individuality.

The analysis proceeded using the standard Tree pattern. However, it is always wise to check that other direct Channels are not required and explain why.
Each Centre will be examined in turn starting from the top.
connects lower to and . It does not connect directly to because convictions about the situation are irrelevant to determining practical adaptations. Nor does it connect directly to , , or because these matters are irrelevant.
connects lower to and . It does not connect directly to or lower because these matters are too particular, too abstract or too superficial.
connects lower to and . It does not connect directly to because it floats above and there is no need to do so.
connects lower to and .

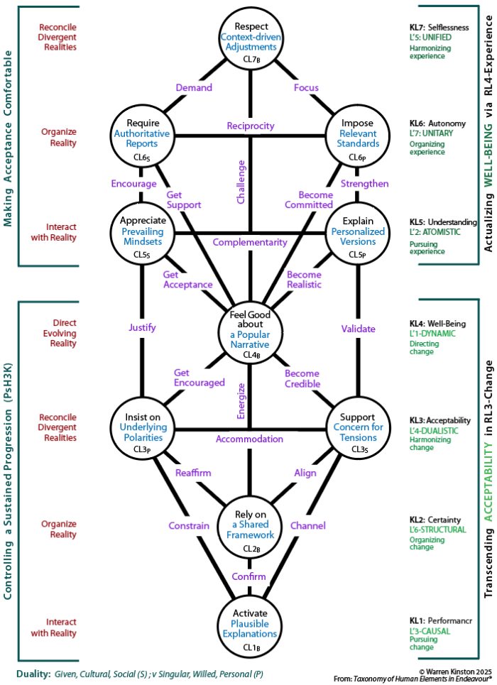
Self-centred Handling of Determinants
Frameworks for self-centred handling of personal functioning have a standard form:
-
Centre verbs are standard.
-
Channel names are standard.
-
Tree pressures from the Root Hierarchy pattern are significant.
-
The pattern of handling reality laid out in the left column is standard.
-
The personal v social dynamic duality is reversed at L's 3, 5 and 6.
This standard is applied below to
.
- Return to Review.
Originally posted: 30-Apr-2025. Last amended: 5-Oct-2025.