Interactions of Root Arenas

The Expected Pattern

Primary Principal Typologies are not holistic and do not form Trees. However, the 7 Arenas that develop from each Q-expansion have been found to form Trees. See more here. This pattern might be expected to apply to the Root Arenas.

As a reminder that the Root Domain is different, note that Primal Quests, the Root Typology, does generate a Tree (of Good and Evil) based on the Planes of Existence.

The focus here is on the Will (Root) Hierarchy which forms the Tree of My Endeavour, and also and unusually (as just explained) submits to a Q-expansion to form Arenas of Thriving (RHQ) based on Primal Needs. These Arenas emerge from combining adjacent Root levels, and they would be expected to form a Tree.

In this Tree, the primary psychosocial pressure of each Q-Arena will again align directly with the psychosocial pressure associated with levels within any Tree structure.

The task now, as in the Primary Domains studied, is to clarify the dynamic duality in Arenas RQ3, RQ5 and RQ6, and to be confident that no duality is present in RQ1, RQ2, RQ4 and RQ7; and then identify the internal duality and an appropriate name for the Tree framework.

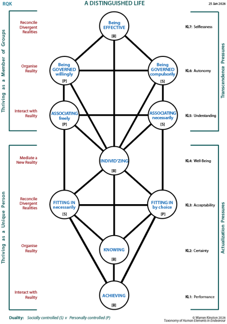
Dynamic Duality

The socially controlled v personally controlled polarization characteristic of Trees can be described as meeting the need under compulsion i.e. necessarily, versus meeting the need spontaneously and willingly.

  • RQ3-L3:  Fitting in (see PH'3CHK) can be under your control and decided willingly, by avoiding or leaving groups and situations where it is being demanded. Alternatively, your circumstances may mean that you have no option and fitting in is judged to be absolutely necessary.

    Fitting in willingly (P) will be dominant.

  • RQ5-L5:  Associating (see PH'5CHK) can be a necessity to meet certain needs e.g. for family life, or to pursue a large project. Alternatively, in other situation the issue is one of your willingness to join with others e.g. in a spiritual tradition, to enter a philosophy school.

    Associating necessarily (S) will be dominant because it deals with more concrete needs.

  • RQ6-L6Governing (see PH'6CHK) can be something that must be accepted: e.g. being governed is a necessity in a society. However, in smaller groups, being governed is a matter of willingness.

    Being governed compulsorily (S) will be dominant because this is where laws are made and enforced.

By contrast:

  • RQ1-L1: Achieving (see PH'1CHK) is under personal control because involvement in a project or organisation is a choice. However, that choice is simultaneously under social control because others are also involved.

  • RQ2-L2Knowing (see PH'2CHK) is under personal control because you can choose to know, but it is simultaneously under control of the milieu which determines what there is to know. Knowledge that no-one else shares does not count as knowledge and does not work in social situations.

  • RQ4-L4: Individualizing (see PH'4CHK) is under your personal control because you have to navigate it and decide your side, while also being under the control of the milieu that creates the divisiveness.

  • RQ7=L7: Being effective (see PH'7CHK) is simultaneously under your personal control because you have to assimilate to it while also being under social control because it is the group that creates the culture.

The Pattern

Internal Duality & Name

A clearer understanding of the Arenas' relations to each other emerges from considering the internal duality

The diagram at right shows the usual division into Transcendence pressures (L5-L7) and Actualization pressures (L1-L4) levels.

These Arenas are omnipresent for all: a fact of life because everyone lives in groups within a society. However, thriving remains a matter for each individual, and so this Tree is provisionally named:  Living a Distinguished Life.

The internal duality suggested is:

«Thriving as a Unique Person» L's1-4
corresponding to actualization pressures
vs
«Thriving as a Member of Groups» L's 5-7
corresponding to transcendental pressures.

The Central Axis

The standard pattern for reality interaction identified for all self-centred Trees is provided. It seems particularly significant that "mediating a new reality" aligns with the Q4-individualizing. Because all groups are depend on their individual members for their development and addressing challenges.

Q7-Being effective might appear to be personal, but this Arena is driven by a selflessness that leads to a capacity to reconcile divergent realities that can so easily disrupt or even destroy groups. It is those individuals who serve their group selflessly in an effective way who become recognized and distinguished by their fellows.

In the lower part of the central axis are Q2-Knowing and Q1-Achieving which ensure the personal impact.

ClosedThe Two Columns

The left column reveals that if you associate-Q5 freely and are willingly governed-Q6, then it becomes natural even necessary to fit in-Q3.

The right column shows that if you are forcibly governed-Q6 and necessarily in an association-Q5, then you will have to choose to fit in-Q3, and you may prefer to avoid or exit that social environment.



Originally posted: 26-Jan-2026.