Purpose Domain:

Arenas for Governing (PH'6Q•)

NOTE: THIS PAGE IS A WORK IN PROGRESS

Overview

The Arenas for Governing are about hoping for benefits from society.

The 7 Q-Arenas for Governing are each presented briefly here

The pairing of these Arenas is explained here.

The interaction pattern of the 7 Arenas is proposed here.

In this webpage, after providing a summary Table of the 7 Arenas, there will be further Tables and diagrams related to each of the Arenas, specifically:

a) the Types in the Arena

b) the Spiral of Growth in the Arena

c) the Tree of the Arena

ClosedMore

One Arena framework has been developed significantly: Prosperity (PH'6Q4), and is posted here under Frameworks Prior to Theory. However, the focus in that satellite was on practical applications and some fuindamentals, listed below, were not explored.

All formulations are summary propositions. Being at an early stage of drafting, they need correction, expansion, refinement and improvement.

Governing in the Q-Arenas is about handling of benefits that potentially emerge naturally within large organized societies. Labels to help grasp each of the Arenas are shown in the Table below.

PH'6 Label for Benefit
Constituent Types
Typology
PH'6Q•t
Spiral
PH'6Q•C
Hierarchy
PH'6Q•H
Tree
PH'6Q•HK
Struct Hier
PH'6Q•sH
Str Hier Tree
PH'6Q•sHK
  Hope within
a Governing Arena
Ways to Get Benefit in Society Strengthening Governing Levels in the Governing Arena Dynamic Determinants Context of the Arena Socio-emotional Engagement
-Q7 Tolerance within a society.

Transcendentalist (T7) guided by Rationalist (T1)
... by enabling diversity in society Strengthening

via
awareness
... of ... of tolerance of individual freedom.
n/k n/k
-Q6 Quality of Life for members of a society

Legitimist (T6) guided by Transcendentalist (T7)
... by sustaining a good society Strengthening
the ethical order
via
societal intervention
... of societal functioning ... of quality of life in society. n/k n/k
-Q5 Protection within a society

Communalist (T5) guided by Legitimist (T6)
... by handling common goods Strengthening
security
mediated via
social provision
... of ... of security within society. n/k n/k
-Q4 Prosperity for members of a society

Individualist (T4) guided by Communalist (T5)
... by interacting for your own benefit Strengthening
social status
mediated via
personal progress
... of ... of prosperity
in a community
n/k n/k
-Q3 Coexistence within a society

Pluralist (T3) guided by Individualist (T4)
... by influencing social life

(includes "gaining recognition")
Strengthening
integration within socity
mediated via
group identity
... of a ... of coexistence
of
individuals
n/k n/k
-Q2 Solidarity of members of a society

Conventionalist (T2) guided by Pluralist (T3)
... by affirming current values Strengthening
unification of all
mediated via
group conviction
... of ... of solidarity
given divisions in society
n/k n/k
-Q1 Progress of a society

Rationalist (T1) guided by Conventionalist (T2)
... by choosing social goals Strengthening
support for social change
mediated via
social pressure
... of ... of progress
in line with
public sentiment.
n/k n/k

 

Q1: Progress

Social progress is a core benefit that all hope to get from living and working in a society, despite the power of tradition and resistance of most people to change—and so it supports acceptance of being governed.

The condition of any society is such that its members have wants and needs that can be best met, sometimes only met, if society and its institutions change in some way. When change results in these wants and needs being more completely met, it is regarded as social progress.

Government typically has a role to play in facilitating and regulating changes to meet public concerns but rather than leading, it responds to sentiment and political pressures.

Progress is based in solving problems (L'1-Rationalist choice) subject to preservation of society's traditions (L'2-Conventionalist choice). As analysed in the Architecture Room, the primary psychosocial pressure relating to the goal of the arena is performance (i.e. the want should be delivered), while the secondary pressure to operate the arena (i.e. to appreciate the necessity of change) is understanding.

# Ways (t) to
Choose Social Goals
TET
Modes/Stages (μ/Φ) in
Strengthening Support
for Social Change
Spiral
Hierarchy (L) for
Social Progress
Tree
7 Culture-based
Cultural conventions The Culture
6 Minority-based
Minority requirements Minorities
5 Majority-based
Majority views The Majority
4 Ideology-based
Ideological convictions Ideology
3 Expertise-based
Expert judgements Expertise
2 Bureaucracy-based
Bureaucratic systems Bureaucracy
1 Member-based
Member concerns Concerns

Q1t: Ways to Choose Social Goals

T Way to
Choose Social Goals
Source Quality of Choice Oscillating Duality Limitation & 
its Overcoming
Effect of Absence
7 Culture-based Traditions, customs, historical conditioning Cultural      
6 Lobby-based Minorities, sub-groups, interest-based groups Sectional      
5 Majority-based Most people in society Popular      
4 Ideology-based Politicians, social theorists, public intellectuals Political      
3 Expertise-based Professionals, academics and recognized experts Rational      
2 Bureaucracy-based Bureaucratic structures, systems and personnel. Official      
1 Member-based Expressed concerns of members of the society Concerned      
Plotting ways to check choices against member differences (X-axis) and social integeration of members (Y-axis).

The ways to choose social goals at any point in time can be plotted high or low in relation to enabling social integration of members(X-axis) and to attention given to member differences (Y-axis).

As usual, the ways fall into quadrants. Those in the lower two quadrants generate spontaneous acceptance, while those in the upper two quadrants are require reflection and more deliberate acceptance. Ways in the right two quadrants are highly visible or easily recognized, while those in the left two quadrants have much less visibility and call for discernment. Ways in diametrically opposite quadrants engender a degree of antagonism: LR ways are widespread, while UL ways are focused; LL ways are pragmatic and concrete, while UR ways are conceptual or theoretical.

The inner circle contains ways that choose goals that deserve pursuit as a matter of principle, and are developed by relatively small groups.
The outer circle contains ways that choose goals that serve self-interest and emerge from the status quo, and reflect larger groups in society.
The two circles fuse in member-based choices which change from being a matter of principle to being a personal entitlement.

Choices debatable and the arrows indicate preferences for validation and confirmation of the value of the choice i.e. official choices (t2) are confirmed by the majority (t5), ideological choices (t4) look to the culture (t7) for validation, expert choices (t3) will be appreciated and confirmed by a lobby (t6), and a member's want (t1) becomes validated when it is an entitlement.

Q1C: Stages in Strengthening Support for Social Change

In this framework, the ways to choose social goals, having been plotted, are viewed as modes of social pressure.

Spiral trajectory of stages based on modes of social pressure to strengthen support for social change: Q1

These modes comprise distinctive sets of principles and values for pressing for chosen goals. Together they spell out what is required to support social change.

Progressive change commences with members expressing their wants (μ1), while recognizing that. on its own, this is meaningless without development. So the Spiral is an effortful process in which the values of each Mode (μ) cumulate to form a series of Stages (Φ). Development can stop at any Stage if the pressure for change is judged sufficient.

Cycle-1 modes use Stage-1 to enable member wants to get recognition in society: initially by turning to officials within society's bureaucratic systems (μ2), then by getting proposals from recognized experts (μ3), and finally by activating ideological convictions (μ4). At the end of this Cycle, the personal wants will have become governing priorities widely recognized as important and deserving attention.

In Cycle-2, the last three modes progressively address self-interest within the status quo, initially by determining the will of the majority (μ5), then by taking into account pressures from lobbies and minorities (μ6), and finally by cultural adjustment (μ7).

Progressdepends on moving from the simple assertion of wants to the emergence of shared priorities, and ultimately to recognizing member entitlements.

Drivers for the evolutionary progression through these modes appear to be: (a) controversy over addressing member wants, (b) need to increase pressure beyond what is possible in the present Stage, (c) pressure from internal or external sources: economic, political environmental, and (d) limitations, degeneration or dysfunction of the current mode.

Q1HK: Determinants of Progress in Society

As usual, a Tree can be created from the Q-typology (equivalent to the essence of each of the 7 modes) and this provides for dynamics between the determinants of social progress.

The dynamic duality to be applied is associational/voluntary/personal v ideological/given/social.

The internal duality suggested is adhering to group values v developing social goals.

The psychosocial pressures are autonomy as the underpinning force derived from the Purpose-RL6 domain which is not shown in the diagram, and then performance based on the Q1 position, and finally autonomy (from Rationalist choice-PH'6L1) and certainty (from Conventionalist choice-PH'6L2).

The requisite and self-interested Trees are shown below.

Better viewing: Use browser zoom if needed.

The People and the Powerful in Politics:  Tree showing channels of influence. Determinants of self-centred handling of social progress: Tree pattern Q1

Q1sH & Q1sHK: Undetermined


Q2: Solidarity

Solidarity is a core benefit that all hope to get from living and working in a society despite well-recognized differences amongst sub-groups—and so it supports acceptance of being governed.

A society needs to be unified in the face of severe stresses, and this is enabled by widely shared common values despite the inevitable presence of multiple and intrinsically divergent value systems. Solidarity makes management of severe challenges much more effective.

Government typically has a role to play in affirming relevant values and fostering solidarity when society is stressed, even if the relevant values and the underlying factors and forces are not in its control.

Solidarity is based in preservation of society (L'2-Conventionalist choice) subject to responding to the interests of the most powerful groups (L'3-Pluralist choice). As analysed in the Architecture Room, the primary psychosocial pressure relating to the goal of the arena is certainty, while the secondary pressure to operate the arena (i.e. to act on the common values) is performance.

# Ways (t) to
Affirm Current Values
TET
Modes/Stages (μ/Φ) in
Strengthening Group Conviction
Spiral
Hierarchy (L) for
Solidarity
Tree
7 Authority-justified
Authoritative pronouncements Authority
6 Events-justified
Situational requirements Events
5 History-justified
Historical parallels History
4 Consensus-justified
Consensus position Consensus
3 Interests-justified
Common interests Interests
2 Custom-justified
Supportive customs Custom
1 Assertion-justified
Spontaneous reactions Assertions

Q2t: Ways to Affirm Current Values

T Way to
Af
Source Quality of Choice Oscillating Duality Limitation & 
its Overcoming
Effect of Absence
7 Authority-justified   Authoritative      
6 Events-justified   Expedient      
5 History-justified   Predictable      
4 Consensus-justified   Conformist      
3 Interests-justified   Self-interested      
2 Custom-justified   Customary      
1 Assertion-justified   Reactive      

 

Plotting ways to check choices against personal implications (X-axis) and stabilizing society (Y-axis).

The ways to affirm social values can be plotted high or low in relation to the orientation to stabilizing society(X-axis) and the attention given to personal implications (Y-axis).

As usual, the ways fall into quadrants. Those in the lower two quadrants generate spontaneous acceptance, while those in the upper two quadrants require reflection and more deliberate acceptance. Ways in the right two quadrants are highly visible or easily recognized, while those in the left two quadrants have much less visibility and call for discernment.

Ways in diametrically opposite quadrants engender a degree of antagonism: LR ways are widespread, while UL ways are focused; LL ways are pragmatic and concrete, while UR ways are conceptual or theoretical.

The inner circle contains ways that focus on given known and accepted values.
The outer circle contains ways that focus on values identified as appropriate.
The two circles fuse in reaction-justified choices which can be both a spontaneous assertionand a natural assumption.

Choices are debatable and the arrows indicate preferences for confirmation of the chosen value i.e. custom-justified values (t2) are confirmed by history (t5), consensus-justified values (t4) look to authoritative proclamations (t7), values justified by interests (t3) seek justification in events (t6), and a member's assertion (t1) becomes validated when it becomes an assumption.

Q2C: Stages in Strengthening Group Conviction

In this framework, the ways to affirm current values, having been plotted, are viewed as modes of fostering unity.

These modes comprise distinctive sets of principles and values for affirming and sharing certain current values. Together they spell out what is required to strengthen group conviction.

Unityin a society emerges from members asserting certain values as a natural reaction (μ1) to some situation. So the Spiral is an effortful process in which the values of each Mode (μ) cumulate to form a series of Stages (Φ). Progress through these Stages can stop when there is sufficient unity.

Cycle-1 modes use member assertions to develop a commonality of values within the society: initially by in turning to supportive customs (μ2), then by appealing to common interests (μ3), and finally by consensus statements (μ4). At the end of this Cycle, the value assertionswill have become widely held opinions.

In Cycle-2, the last three modes progressively develop an appropriate response to the consensus, initially by identifying historical parallels (μ5), then by showing seriousness in handling related events (μ6), and finally by pronouncements of the leadership (μ7).

Progressdepends on moving from the simple assertion of certain valuesto the emergence of shared opinions , and ultimately to societal assumptions.

Drivers for the evolutionary progression through these modes appear to be: (a) controversy over member reactions, (b) need to increase the level of conviction beyond the present Stage, (c) pressure from internal or external sources: economic, political environmental, and (d) limitations, degeneration or dysfunction of the current mode.

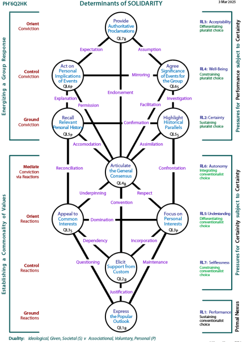
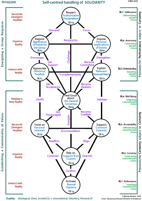
Q2HK: Determinants of Solidarity

As usual, a Tree can be created from the Q-typology (equivalent to the essence of each of the 7 modes) and this provides for dynamics between the determinants of solidarity.

The dynamic duality to be applied is associational/voluntary/personal v ideological/given/social.

The internal duality suggested is energizing a group response v establishing a commonality of values.

The psychosocial pressures are autonomy as the underpinning force derived from the Purpose-RL6 domain which is not shown in the diagrams; and then certainty based on the Q2 position, and finally certainty (from Conventionalist choice-PH'6L2) and performance (from Pluralist choice-PH'6L3).

The requisite and self-interested Trees are shown below.

Better viewing: Use browser zoom if needed.

Determinants of social solidarity: Tree pattern Q2 Determinants of self-centred handling of social solidarity: Tree pattern Q2

Q2sH & Q2sHK: Undetermined


Q3: Coexistence

Coexistence in everyday life is a core benefit that all hope to get from living and working in a society despite group antagonisms and severe power differentials that threaten harmony—and so it supports acceptance of being governed.

From a political and governing perspective, individuals are only recognizable and politically effective because of the groups to which they belong. These groups with their differing interests and intrinsic powers are the basis for competition for benefits: labeled «political pluralism». It is to the benefit of all that this competition does not degenerate into social conflict or a war of all against all.

Government reflects the social structure and naturally responds to group power differentials. However, it has a role to play in ensuring that all groups within society can coexist peacefully and a semblance of harmony is maintained.

Coexistence is based in respecting the presence of diverse groups and power differences amongst them (L'3-Pluralist choice) subject to efforts of each member of society to better themselves (L'4-Individualist choice). As analysed in the Architecture Room, the primary psychosocial pressure relating to the goal of the arena is acceptability, while the secondary pressure to operate the arena (i.e. to recognize and accept the power structure) is selflessness.

# Ways (t) to
Influence Social Life
TET
Modes/Stages (μ/Φ) in
Strengthening
Integration of Groups
Spiral
Hierarchy (L) for
Coexistence
Tree
7 Integrity-based
Maintain Integrity Integrity
6 Responsibility-based
Take Responsibility Responsibility
5 Identity-based
Express Identity Identity
4 Compromise-based
Accept Compromises Compromises
3 Principles-based
Promote Principles Principles
2 Priorities-based
Assert Priorities Priorities
1 Membership-based
Value Membership Membership

Q3t: Ways to Influence Social Life

T Way to
Influence Social Life
Source Quality of Choice Oscillating Duality Limitation & 
its Overcoming
Effect of Absence
7 Integrity-based   Consistent      
6 Responsibility-based   Responsible      
5 Identity-based   Personal      
4 Compromise-based   Compromise      
3 Principles-based   Principled      
2 Preference-based   Factional      
1 Membership-based   Group      

 

Plotting ways to check choices against personal initiative (X-axis) and social acceptance (Y-axis).

The ways to affirm social values can be plotted high or low in relation to the orientation to needs for social acceptance(X-axis) and needs for to personal initiative (Y-axis).

As usual, the ways fall into quadrants. Those in the lower two quadrants are naturally generated, while those in the upper two quadrants require reflection and commitment. Ways in the right two quadrants are visible and relatively easily recognized, while those in the left two quadrants have much less visibility and call for discernment.

Ways in diametrically opposite quadrants engender a degree of antagonism: LR ways are simple to pursue, while UL ways require sophisticated functioning; LL ways are self-centred, while UR ways require consideration of others.

The inner circle contains ways that can be expressed via a chosen group.
The outer circle contains ways that must be expressed via personal assertion.
The two circles fuse in being a member which involves both a chosen group and personal assertion.

Choices can be challenged and the arrows indicate preferences for support of a choice i.e. priorities (t2) should be supported by identity (t5), compromise (t4) need to be supported by integrity (t7), principles (t3) can be supported by responsibility (t6), and a joining a group (t1min) is supported if one belongs (t1max) there.

Q3C: Stages in Strengthening Integration into Society

In this framework, the ways to influence social life, having been plotted, are viewed as modes of engagement with a group.

Spiral trajectory of stages based on modes of group engagement to strengthen member integration into society: Q3

These modes comprise distinctive sets of widely accepted values, principles and assumptions. Together they spell out what is required to strengthen integration within society.

Integration of individuals in a society emerges from their valuing membership of a group (μ1) and therefore joining a preferred group. So the Spiral is an effortful process in which the values of each Mode (μ) cumulate to form a series of Stages (Φ). Progress through these Stages can stop when there is sufficient integration.

Cycle-1 modes enable individuals to become fully integrated within the group they have joined: initially by asserting their priorities (μ2), then by promoting their principles (μ3), and finally by accepting compromise positions (μ4). At the end of this Cycle, a person will be fully participating.

In Cycle-2, the last three modes progressively enable personal functioning to express group identity, initially by merging personal identity with the group's identity (μ5), then by taking responsibility for group issues (μ6), and finally by manifesting integrity (μ7).

Integration depends on moving from joining a group, through participating in group life, to belonging to the group.

Drivers for the evolutionary progression through these modes appear to be: (a) desires to increase social power, (b) wish to benefit from a pluralist society, (c) pressure from internal or external sources: economic, political environmental, and (d) limitations, degeneration or dysfunction of the current mode.

Q3HK: Determinants of Coexistence

As usual, a Tree can be created from the Q-typology (equivalent to the essence of each of the 7 modes) and this provides for dynamics between the determinants of harmony.

The dynamic duality to be applied is associational/voluntary/personal v ideological/given/social.

The internal duality suggested is position yourself in society v interact with other groups in society.

The psychosocial pressures are autonomy as the underpinning force derived from the Purpose-RL6 domain which is not shown in the diagram, and then acceptability based on the Q3 position, and finally performance (from Pluralist choice-PH'6L3) and understanding (from Individualist choice-PH'6L4).

The requisite and self-interested Trees are shown below.

Better viewing: Use browser zoom if needed.

Determinants of coexistence: Tree pattern Q3 Determinants of self-centred handling of coexistence: Tree pattern Q3

 

Q3sH & Q3sHK: Undetermined


Q4: Prosperity

Prosperity is a core benefit that all hope to get from living and working in a society despite the social inequalities that result—and so it supports acceptance of being governed.

A prosperous society emerges from individual members interacting by seeking their own benefit. Because of individual differences in capability, opportunity and personality, society becomes stratified into classes.

Government consumes wealth but it has a role to play in developing the prosperity of a society through providing an even-playing field, support for commerce, prosecution of fraud and regulations that foster markets and prevent monopolies.

Prosperity is based in self-reliance and the pursuit of self-interest (L'4-Individualist choice) subject to the need to support and preserve its social context (L'5-Communalist choice). As analysed in the Architecture Room, the primary psychosocial pressure relating to the goal of the arena is well-being, while the secondary pressure to operate the arena (i.e. to display initiative and creativity) is autonomy.

# Ways (t) to
Interact for Benefit
TET
Modes/Stages (μ/Φ) in
Strengthening
Social Status
Spiral
Hierarchy (L) for
Prospering
Tree
7 Reality-centred
Face Socio-economic Realities Socio-economic Realism
6 Perspective-centred
Welcome New Ideas New Ideas
5 Kinship-centred
Value Trust & Loyalty Trust-Loyalty
4 Community-centred
Support the Social Context Communal Participation
3 Cause-centred
Become an Expert Expertise
2 Power-centred
Build Strengths & Resources Strengths
1 Market-centred
Make a Good Living Earning

Q4 Frameworks

This Q4 Arena has been investigated in considerable detail under the label Interacting for Benefit.

Get oriented to this Q-Typology here; and see a Synopsis here.

The Satellite focus is on applications, and it was composed before Q-arenas and their structures were properly understood.

The additional Q4-frameworks, although not fully developed, have had more investigation than the other Governing Arenas, and are presented in their own section.

Trees are shown below for ease of comparison.

Q4HK: Determinants of Prospering

As usual, a Tree can be created from the Q-typology (equivalent to the essence of each of the 7 modes) and this provides for dynamics between the determinants of prospering.

The dynamic duality to be applied is associational/voluntary/personal v ideological/given/social.

The internal duality suggested is _________ v ______________________.

The psychosocial pressures are autonomy as the underpinning force derived from the Purpose-RL6 domain which is not shown in the diagram, and then acceptability based on the Q4 position, and finally understanding (from Individualist choice-PH'6L4) and acceptability (from Communalist choice-PH'6L5).

The requisite and self-interested Trees are shown below.

Better viewing: Use browser zoom if needed.

Determinants of prosperity and status: Tree pattern Q4 Determinants of self-centred handling of prosperity and status: Tree pattern Q4

Q4sH & Q4sHK: Undetermined


Q5: Protection

Protection is a core benefit that all hope to get from living and working in a society despite costs of services and the complexities associated with essential laws and regulations—and so it supports acceptance of being governed.

Protective mechanisms are desired because of awareness and fears of personal and social fragility in the face of acts of God like illness, accidents and natural disasters as well as human violence, fraud and deception.

Protection is the quintessential collective good which we all feel should be shared equitably and often equally in relation to deserts and needs.

Examples: Everyone must participate as appropriate in defence of the realm; everyone should be equally protected against fraud; everyone should be able to access clean air and unpolluted water; everyone should be equally subject to an impartial legal system.

The "common" (or collective) ownership of some goods is optional e.g. beaches, forests, open land. One way to avoid the "tragedy of these commons" is to enable private ownership.

In dealing with common goods, government is always subject to pressures and temptations to support the most powerful and to disregard fairness and effectiveness, which is why explicit rules and regulatory authorities are required.

The need and possibility for protection emerges from living in communities (L'5-Communalist choice) subject to rules accepted by all to provide predictability and fairness (L'6-Legitimist choice). As analysed in the Architecture Room, the primary psychosocial pressure relating to the goal of the arena is understanding, while the secondary pressure to operate the arena (i.e. to address social tensions) is acceptability.

# Ways (t) to
Handle Common Goods
TET
Modes/Stages (μ/Φ) in
Strengthening
Security
Spiral
Hierarchy (L) for
Protection
Tree
7 Ideals-driven Idealistic visions Ideals
5 Rules-driven Regulatory frameworks Rules
4 Entitlement-driven
Entitlement guarantees Entitlements
6 Service-driven
Service standards Services
3 Deserts-driven
Deserts orientation Deserts
2 Coverage-driven
Coverage arrangements Coverage
1 Assistance-driven
Crisis assistance Assistance

Q5t: Ways to Handle Common Goods

T Way to
Aflocate Common Goods
Source Quality of Choice Oscillating Duality Limitation & 
its Overcoming
Effect of Absence
7 Ideals-driven   Visionary      
6 Rules-driven   Legitimate      
5 Entitlements-driven   Rightful      
4 Services-driven   Utilitarian      
3 Deserts-driven   Merited      
2 Coverage-driven   Available      
1 Assistance-driven   Sympathetic      

 

The ways to handle common goods of a society can be plotted high or low in relation to the orientation to communal benefit(X-axis) and to personal fairness (Y-axis).

As usual, the ways fall into quadrants. Those in the lower two quadrants are naturally generated, while those in the upper two quadrants require reflection and commitment. Ways in the right two quadrants are visible and relatively easily recognized, while those in the left two quadrants have much less visibility and call for discernment.

Ways in diametrically opposite quadrants engender a degree of antagonism: LR ways address delivery, while UL ways address criteria; LL choices are based in the present, while UR choices are oriented to the future.

The inner circle contains ways that deal with immediate practical allocations of common goods.
The outer circle contains ways that provide principles and guidance for handling common goods.
The two circles fuse in providing assistance which involves both immediate needsand use of principles.

Choices can be challenged and the arrows indicate preferences for justification i.e. coverage (t2) should be justified by entitlements (t5), services (t4) need to be justified by ideals (t7), deserts (t3) can be justified by rules (t6), and aid for a current crisis (t1min) is justified by aid for future unknown crises (t1max) there.

Q5C: Stages in Strengthening Member Security

In this framework, the ways to handle common goods, having been plotted, are viewed as modes of social provision.

Spiral trajectory of stages based on modes of social provision to strengthen member security: Q5

These modes comprise distinctive sets of widely accepted values, principles and assumptions. Together they spell out what is required to strengthen member security within society.

Security of individuals in a society emerges from their confidence in obtaining assistance (μ1) from the collective in times of crisis and urgent need. So the Spiral is an effortful process in which the values of each Mode (μ) cumulate to form a series of Stages (Φ). Progress through these Stages can stop when there is a sufficient sense of security.

Societies flourish when their members feel safe. Given assurance of assistance during a crisis, Cycle-1 modes enable individuals to provide safety for all now and in the future: initially by ensuring coverage arrangement (μ2), then by orienting to deserts (μ3), and finally by agreeing service standards (μ4). At the end of this Cycle, a person will feel safe in their society.

In Cycle-2, the last three modes progressively embed protective measures in the social fabric, initially by guaranteeing member entitlements (μ5), then by a comprehensive regulatory framework (μ6), and finally by affirming idealistic visions (μ7).

Security depends on moving from crisis assistance, through availability of a safety-net, to provisions for unknown future threats.

Drivers for the evolutionary progression through these modes appear to be: (a) communal wishes for protection, (b) failures in social justice, (c) pressure from internal or external sources: economic, political environmental, and (d) limitations, degeneration or dysfunction of the current mode.

Q5HK: Determinants of Protection

As usual, a Tree can be created from the Q-typology (equivalent to the essence of each of the 7 modes) and this provides for dynamics between the determinants of protection.

The dynamic duality to be applied is self/individual/personal v group/given/social.

The internal duality suggested is : expectations: provision of protection v interventions: control of group commitments.

The psychosocial pressures are autonomy as the underpinning force derived from the Purpose-RL6 domain which is not shown in the diagram, and then understanding based on the Q5 position, and finally acceptability (from Communalist choice-PH'6L5) and selflessness (from Legitimist choice-PH'6L6).

The requisite and self-interested Trees are shown below.

Better viewing: Use browser zoom if needed.

Determinants of societal protection: Tree pattern Q5 Determinants of self-centred handling of societal protection: Tree pattern Q5

Q5sH & Q5sHK: Undetermined


Q6: Quality of Life via Societal Functioning

A functioning society is reflected in its members' quality of life, which is a core benefit that all hope to get from living and working in a society despite their conflicting views and intense debates—and so the quality of functioning supports acceptance of being governed. Poor quality eventually provokes turmoil and violence.

Every member of society is a unique individual with unique interests and perspectives. Societies require members to get along with each other and that means following rules, written and unwritten. Rules include prescriptions (as in etiquette), conventions, tenets, rights and duties, maxims, laws and absolutes.

These rules form a moral consensus that determines the ethical order of a society. In practice, choices at individual, group and societal levels tap into this order.

Government is power-drenched and can never be a moral entity itself, but it responds to society’s moral consensus and to general expectations of standards in diverse situations and institutions.

The quality of functioning of society is based in everyone following rules that provide an order that is useful, fair, predictable and offers personal protection (L'6-Legitimist choice) subject to recognizing that people have inner convictions about what is right and good (L'7-Transcendentalist choice). As analysed in the Architecture Room, the primary psychosocial pressure relating to the goal of the arena is autonomy, while the secondary pressure to operate the arena (i.e. to accept the costs generated by standards) is well-being.

# Ways (t) to
Develop a Good Society
TET
Modes/Stages (μ/Φ) in
Strengthening
the Ethical Order
Spiral
Hierarchy (L) for
Quality of Life
Tree
7 Aspirations-centred
Engage Aspirations Aspirations
6 Accountability-centred
Demand Accountability Accountability
5 Awareness-centred
Become Ethically Aware Ethical Awareness
4 Standards-centred
Uphold Standards Standards
3 Social Goods-centred
Create Social Goods Social Goods
2 Consistency-centred
Ensure Consistency Consistency
1 Rule-centred
Sustain Rule-following Rule-following

Q6t: Ways to Develop a Good Society

T Ways to Develop
a Good Society
Source Quality of Choice Oscillating Duality Limitation & 
its Overcoming
Effect of Absence
7 Aspirations-centred   Idealist      
6 Accountability-centred   Required      
5 Awareness-centred   Ethical      
4 Standards-centred   Quality      
3 Social Good-centred   Communal      
2 Consistency-centres   Expected      
1 Rule-centred   Obligatory      

 

Plotting ways to check choices against controlling member activities (X-axis) and developing societal identity (Y-axis).

The ways to develop a good society can be plotted high or low in relation to the orientation to developing society's identity(X-axis) and to controlling member activities (Y-axis).

As usual, the ways fall into quadrants. Those in the lower two quadrants provide a foundation for societal functioning, while those in the upper two quadrants reflect benefits and requirements . Ways in the right two quadrants lead to improvements, while those in the left two quadrants provide for safety and stability.

Ways in diametrically opposite quadrants engender a degree of antagonism: LR ways address delivery, while UL ways address criteria; LL choices are based in the present, while UR choices are oriented to the future.

The inner circle contains ways that structure and maintain and existing social order through rules and a rule-following ethos.
The outer circle contains ways that guide and regulate individuals and sub-groups engaging with the functioning of society to produce a potentially better future.
The two circles fuse in rule-following which is both fundamentaland guiding.

Choices can be challenged and the arrows indicate preferences for guidance and explanation i.e. consistency (t2) should be guided by ethical awareness (t5), standards (t4) need to be guided by aspirations (t7), social goods (t3) can be guided by accountability for them (t6), and enforcement of rules (t1min) is guided by responsibility for rule-following (t1max) there.

Q6C: Stages in Strengthening the Ethical Order

In this framework, the ways to develop a good society, having been plotted, are viewed as modes of societal intervention.

These modes comprise distinctive sets of widely accepted values, principles and assumptions. Together they spell out what is required to strengthen the ethical order of a society.

Function of a society depends on all its disparate members following rules, which initially occurs via enforcement (μ1) by the collective. So the Spiral is an effortful process in which the values of each Mode (μ) cumulate to form a series of Stages (Φ). Progress through these Stages can stop when the order provides sufficient predictability and quality of functioning.

The functioning of societies depends on members following rules. Given a base in enforcement, Cycle-1 modes enable reliable member compliance with rules: initially by ensuring consistency in application (μ2), then by creating social goods (μ3) to benefit all, and finally by upholding minimum standards (μ4) in all areas of social life. At the end of this Cycle, rules are followed out of habit and because they are norms in their society.

In Cycle-2, the last three modes progressively increase the responsibility of each member for societal functioning, initially by member awareness (μ5), then by member accountability (μ6), and finally by engaging aspirations (μ7).

High quality functioning depends on rule-following moving from dependence on enforcement, through existence as norms, to adoption out of responsibility.

Drivers for the evolutionary progression through these modes appear to be: (a) communal desires for predictability, stability and progress, (b) ethical challenges within society, (c) pressure from internal or external sources: economic, political environmental, and (d) limitations, degeneration or dysfunction of the current mode.

Q6HK: Determinants of Societal Functioning : Quality of Life

As usual, a Tree can be created from the Q-typology (equivalent to the essence of each of the 7 modes) and this provides for dynamics between the determinants of societal functioning in regard to the quality of life.

The dynamic duality to be applied is associational/voluntary/personal v ideological/given/social.

The internal duality suggested is improvement: shaping the social order positively v compliance: maintaining the possibility of social life.

The psychosocial pressures are autonomy as the underpinning force derived from the Purpose-RL6 domain which is not shown in the diagram, and then autonomy based on the Q6 position, and finally selflessness (from Legitimist choice-PH'6L6) and well-being (from Transcendentalist choice-PH'6L6).

The requisite and self-interested Trees are shown below.

Better viewing: Use browser zoom if needed.

Determinants of societal functioning and quality of life: Tree pattern Q6 Determinants of self-centred handling of societal quality of life: Tree pattern Q6

Q6sH & Q6sHK: Undetermined


Q7: Tolerance

Tolerance is a core benefit that all hope to get from living and working in a society despite disliking attitudes and idiosyncrasies of others—and so it supports acceptance of being governed.

Each person seeks the freedom to be themselves and express themselves in their own way. If freedom is to exist for personal beliefs, views, activities, interests, and preferences, then society must protect and enable enormous diversity. «Freedom» and «diversity», being two sides of the same coin, depend on society developing an ethos of tolerance.

Government cannot create tolerance, but governing institutions can be designed to respect basic rights (i.e. liberties) of individuals. Communities can su

Tolerance is based in every person having an inner sense about what is right and good (L'7-Transcendentalist choice) subject to recognition that differences causing difficulties can and should be solved by reason and effort (L'1-Rationalist choice). As analysed in the Architecture Room, the primary psychosocial pressure relating to the goal of the arena is selflessness, while the secondary pressure to operate the arena (i.e. to place limits on what can and must be tolerated) is acceptability.

# Ways (t) to
Enable Diversity
TET
Modes/Stages (μ/Φ) in
Strengthening
Tolerance of Differences
Spiral
Hierarchy (L) for
Tolerance
Tree
7 Outlook-driven
   
6 Celebration-driven
   
5 Necessity-driven    
4 Integration-driven    
3 Situation-driven    
2 Reflection-driven    
1 Differentiation-driven    

Q7t: Ways to Protect Diversity in Society

T Way to
Protect
Source Quality of Choice Oscillating Duality Limitation & 
its Overcoming
Effect of Absence
7 Culture-driven   ADusted      
6 Celebration-driven   Encouraged      
5 Necessity-driven   Needed      
4 Integration-driven   Integrated      
3 Situation-driven   Opportunistic      
2 Reflection-driven   Reflective      
1 Differentiation-driven   Discriminating      

 

Q7C: Stages in Strengthening

 

Q7HK: Determinants of Tolerance

As usual, a Tree can be created from the Q-typology (equivalent to the essence of each of the 7 modes) and this provides for dynamics between the determinants of tolerance.

The dynamic duality to be applied is associational/voluntary/personal v ideological/given/social.

The internal duality suggested is _________ v ______________________.

The psychosocial pressures are autonomy as the underpinning force derived from the Purpose-RL6 domain which is not shown in the diagram, and then selflessness based on the Q7 position, and finally well-being (from Transcendentalist choice-PH'6L5) and certainty (from Rationalist choice-PH'6L6).

The requisite and self-interested Trees are shown below.

Better viewing: Use browser zoom if needed.

The People and the Powerful in Politics:  Tree showing channels of influence. Framework tree of participation and change: The People versus the Sources of Power

Q7sH & Q7sHK: Undetermined


Logic for Naming

As explained in the Architecture Room, naming of whole frameworks, especially Trees, has been a challenge. The solution for the main framework Trees followed discovery of a logic that could be systematically applied.

In these Q-Arenas, there were issues in naming the TET (t), the Spiral and the Tree. I leaned heavily on intuition combined with a desire to maximize consistency across the Arenas.

In regard to Trees, the pattern that appeared to emerge in the Arenas for Knowing does not appear to apply here:

Q1HK: Social Progress

Q2HK: Social Solidarity

Q3HK: Coexistence

Q4HK: Prosperity

Q5HK: Protection

Q6HK: Quality of Functioning

Q7HK: Tolerance

 


Plotting all Arenas

These are the diagrams whose logic is explained in the Architecture Room.

Arenas of Knowing plotted against social impact (X-axis) and stabilizing person's (Y-axis)

Arenas of Governingthat are the bases for obtaining benefits are plotted and fall into four quadrants according to whether they are high or low in stabilizing the society (X-axis) and on freedom of the individual (Y-Axis).

This diagram appears valid insofar as typical TET features are to be found.

  • The inner circle contains Arenas where governing bolsters immediate benefits, while the outer circle contains Arenas where benefits are seen as dependent on individual effort and evolving to a better future. The two circles fuse in Quality of Functioningwhich has both features.
  • Arenas in diametrically opposite quadrants have a degree of antagonism:  UR Arenas are _________ while LL Arenas call ___________________attitude; UL Arenas are oriented to ___________, while the LR Arena is oriented to ___________.
  • The arrows show interactional support: solidarity is supported by tolerance, progress is supported by prosperity; coexistence is supported by protection; and finally the social order is supported by the ethical order.

The full significance of the Tree shown below has not been determined. What it appears to show is that at the heart of a stable society is prosperity, but it requires bolstering by many other factors.

Determinants of a solid position: Tree pattern based on the arenas of knowing.

 



Originally posted: 21-Mar-2025.